EasyManua.ls Logo

Sensopart Visor - Page 45

Sensopart Visor
263 pages
Print Icon
To Next Page IconTo Next Page
To Next Page IconTo Next Page
To Previous Page IconTo Previous Page
To Previous Page IconTo Previous Page
Loading...
VISOR
®
Communications manual
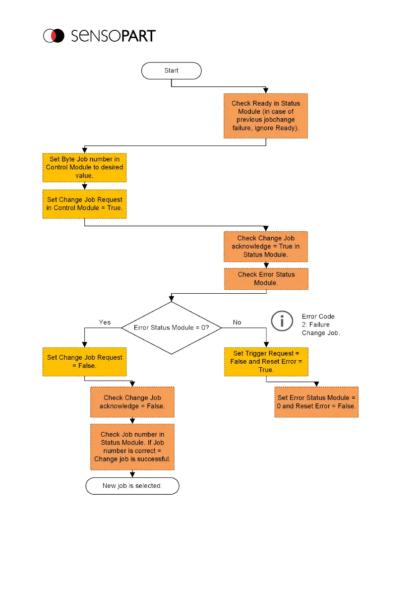
Switch to Run sequence
Page 45 EN 06814859 - 1/24/2019-00

Table of Contents

Related product manuals