EasyManua.ls Logo

Emerson PACSystems RSTi-EP - Page 270

Emerson PACSystems RSTi-EP
539 pages
To Next Page IconTo Next Page
To Next Page IconTo Next Page
To Previous Page IconTo Previous Page
To Previous Page IconTo Previous Page
Loading...
User Manual Section 5
GFK-2958L May 2021
Detailed Description of I/O Modules 256
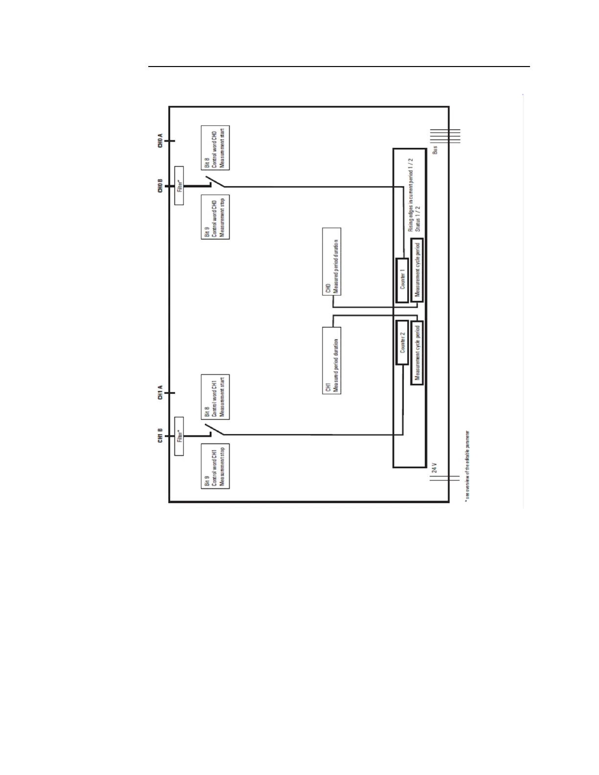
Figure 143: Block Diagram: Frequency Counter EP-5212

Table of Contents

Other manuals for Emerson PACSystems RSTi-EP

Related product manuals