EasyManua.ls Logo

AudioCodes Mediant 600 - Page 272

AudioCodes Mediant 600
844 pages
To Next Page IconTo Next Page
To Next Page IconTo Next Page
To Previous Page IconTo Previous Page
To Previous Page IconTo Previous Page
Loading...
SIP User's Manual 272 Document #: LTRT-83310
Mediant 600 & Mediant 1000
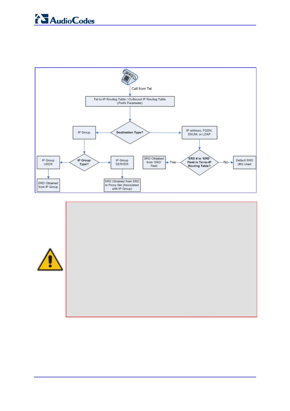
Since each call must have a destination IP Group (even in cases where the
destination type is not to an IP Group), in cases when the IP Group is not specified,
the SRD's default IP Group is used (the first defined IP Group that belongs to the
SRD).
Figure 18-11: Locating SRD
Notes: When using a proxy server, you do not need to configure this table unless you
require one of the following:
Fallback(alternative) routing if communication is lost with the proxy
server.
IP security, whereby the device routes only received calls whose source
IP addresses are defined in this table. IP security is enabled using the
SecureCallFromIP parameter.
Filter Calls to IP feature: the device checks this table before a call is
routed to the proxy server. However, if the number is not allowed, i.e., the
number does not exist in the table or a Call Restriction (see below)
routing rule is applied, the call is released.
Obtain different SIP URI host names (per called number).
Assign IP Profiles to calls.
For this table to take precedence over a proxy for routing calls, you need to set the
parameter PreferRouteTable to 1. The device checks the 'Destination IP
Address' field in this table for a match with the outgoing call; a proxy is used
only if a match is not found.

Table of Contents

Other manuals for AudioCodes Mediant 600

Related product manuals