EasyManua.ls Logo

AudioCodes Mediant 600 - Configuring AD-Based Routing Rules

AudioCodes Mediant 600
844 pages
To Next Page IconTo Next Page
To Next Page IconTo Next Page
To Previous Page IconTo Previous Page
To Previous Page IconTo Previous Page
Loading...
Version 6.4 179 March 2012
SIP User's Manual 13. Services
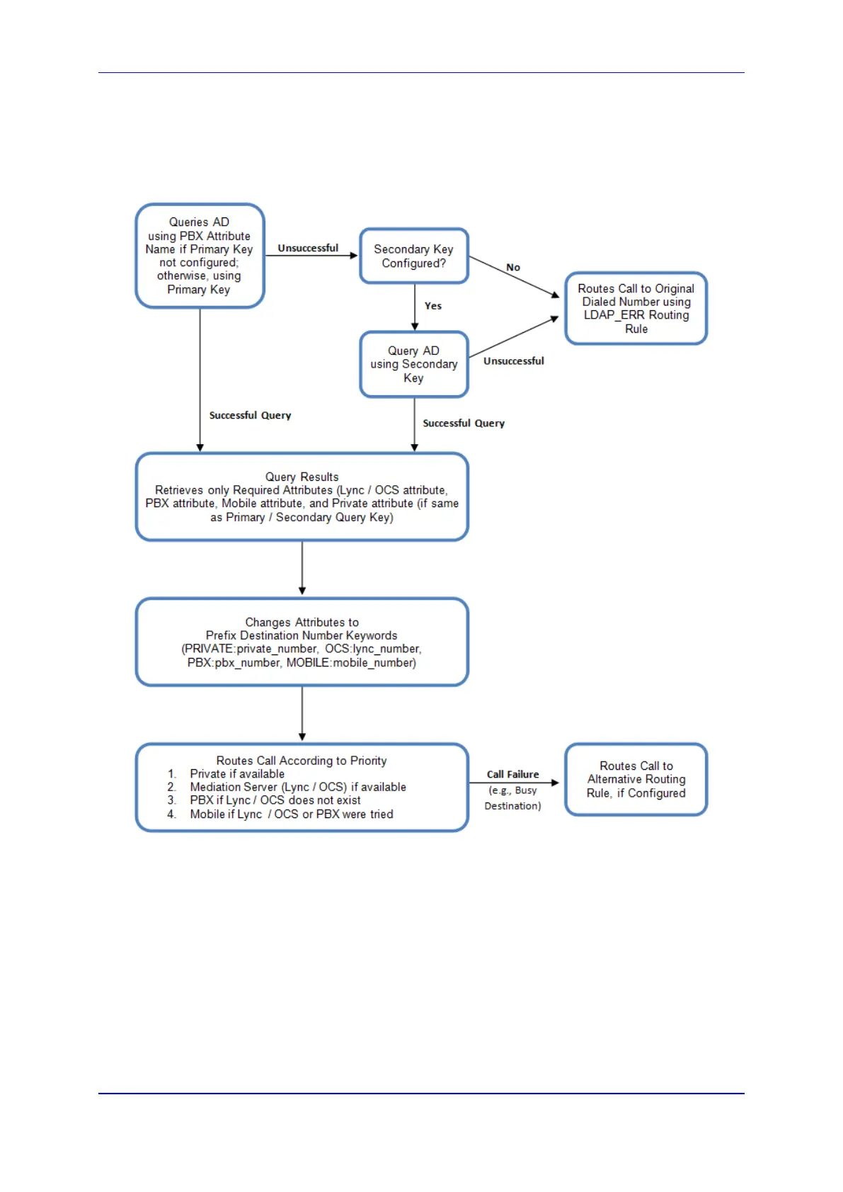
The flowchart below summarizes the device's process for querying the AD and routing the
call based on the query results:
Figure 10: LDAP Query Flowchart
13.1.2.2 Configuring AD-Based Routing Rules
The procedure below describes how to configure Tel-to-IP routing based on LDAP queries.
To configure LDAP-based Tel-to-IP routing for Lync Server 2010:
1. Configure the LDAP server parameters, as described in 'Configuring the LDAP Server'
on page 175.
2. Configure the AD attribute names used in the LDAP query:

Table of Contents

Other manuals for AudioCodes Mediant 600

Related product manuals