EasyManua.ls Logo

AudioCodes Mediant 600 - SAS Routing in Emergency State

AudioCodes Mediant 600
844 pages
To Next Page IconTo Next Page
To Next Page IconTo Next Page
To Previous Page IconTo Previous Page
To Previous Page IconTo Previous Page
Loading...
Version 6.4 387 March 2012
SIP User's Manual 19. Stand-Alone Survivability (SAS) Application
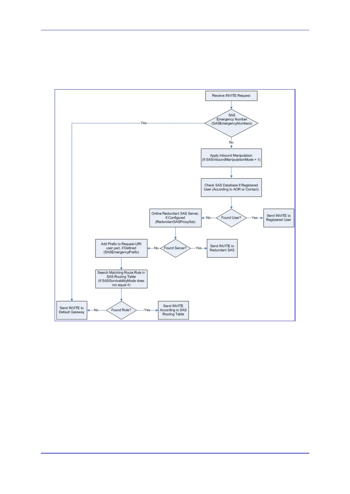
19.1.2.2 SAS Routing in Emergency State
The flowchart below shows the routing logic for SAS in emergency state:
Figure 19-7: Flowchart for SAS Emergency State

Table of Contents

Other manuals for AudioCodes Mediant 600

Related product manuals