EasyManua.ls Logo

GRAPHTEC FC2250 - Page 166

GRAPHTEC FC2250
210 pages
Print Icon
To Next Page IconTo Next Page
To Next Page IconTo Next Page
To Previous Page IconTo Previous Page
To Previous Page IconTo Previous Page
Loading...
FC2250-UM-251-9370 9-10
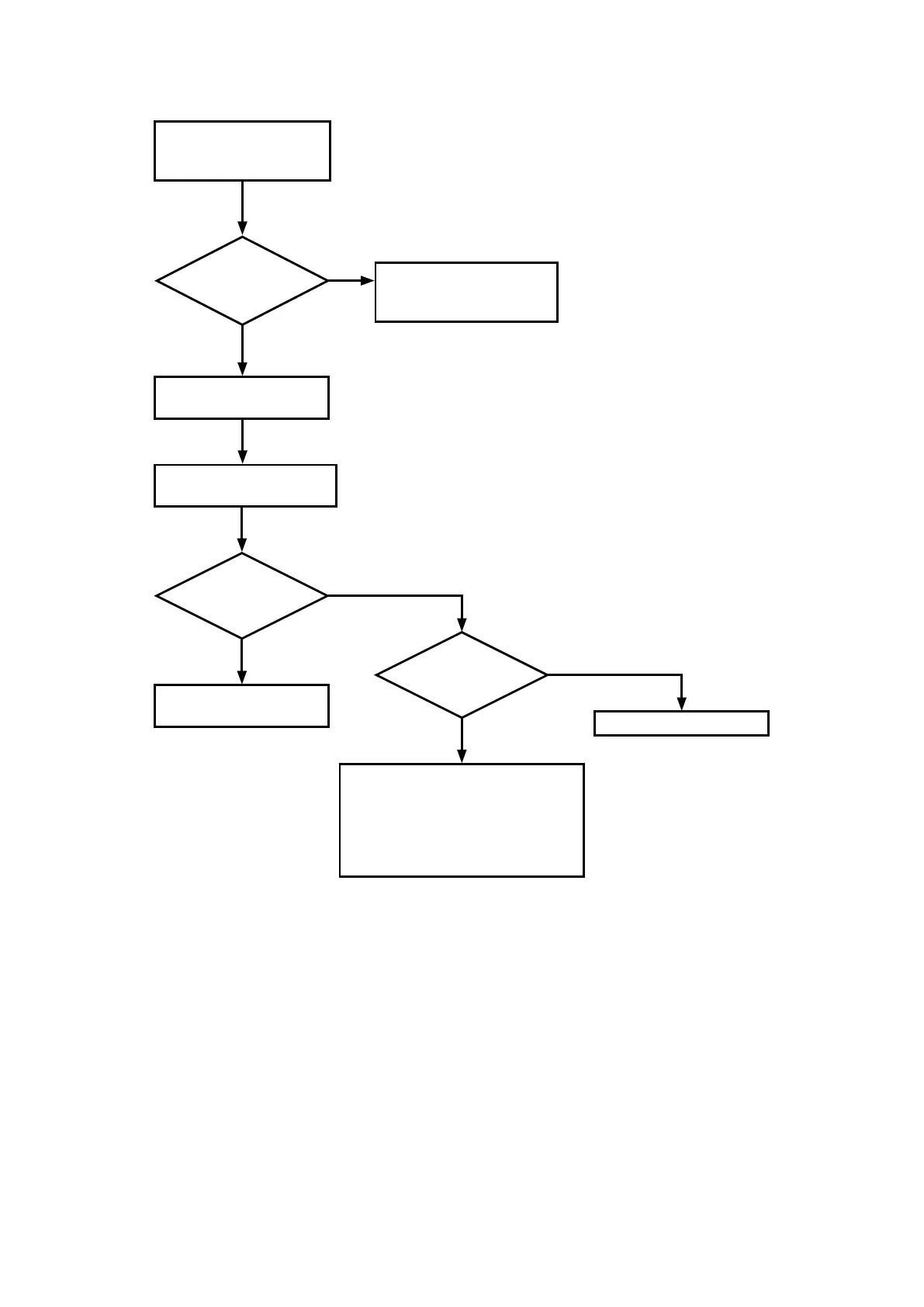
9. TROUBLESHOOTING
Part 2
Is there
play or does it get
stuck?
Use your nger to gently
move the pen holder up
and down.
No
Yes
Is the MC
(-) pin of the driver
board generating the
correct voltage?
Turn on the plotter.
Repair the pen block or
adjust the pen servos of the
replacement main board.
No
Yes
Readjust the main board’s
pen servos.
Manually move the pen
holder up and down.
Is the specied
voltage being correctly generated
at the pen adjustment board?
Check for a damaged line in the X or
Y FPC cable.
Check that the cables are securely
connected to the proper connectors.
Check for a damaged line in the
moving coil.
Yes
No
Faulty main board.

Table of Contents

Related product manuals