EasyManua.ls Logo

Brunswick Sync - Page 114

Brunswick Sync
278 pages
Print Icon
To Next Page IconTo Next Page
To Next Page IconTo Next Page
To Previous Page IconTo Previous Page
To Previous Page IconTo Previous Page
Loading...
82 Sync Scorer Components
(1)
SYNC
SERVER
(2)
SYNC
CLIENT
(2)
SYNC
CLIENT
LAN
BUMPER
CAMERA KEYPAD
GS PINSETTER
2X 2.0AMP, 250V
SLOW BLOW FUSES
LAN
BUMPER
CAMERA KEYPAD
GS PINSETTER
2X 2.0AMP, 250V
SLOW BLOW FUSES
LAN
BUMPER
CAMERA KEYPAD
GS PINSETTER
2X 2.0AMP, 250V
SLOW BLOW FUSES
LAN
BUMPER
CAMERA KEYPAD
GS PINSETTER
2X 2.0AMP, 250V
SLOW BLOW FUSES
NETGEAR
PROSAFE JFS524
Green Link at 100M
Off = Link at 10M
1 357
2
468
9
11
13
10
15 17 19 21 23
12 14 16 18 20 22 24
1 3579
1311 15 17 19 21 23
2468
1412 16 18 20 22 2410
Link/Act
Green Link at 100M
Off = Link at 10M
Link/Act
Power
Reset
LAN
BUMPER
CAMERA KEYPAD
GS PINSETTER
2X 2.0AMP, 250V
SLOW BLOW FUSES
LAN
BUMPER
CAMERA KEYPAD
GS PINSETTER
2X 2.0AMP, 250V
SLOW BLOW FUSES
LAN
BUMPER
CAMERA KEYPAD
GS PINSETTER
2X 2.0AMP, 250V
SLOW BLOW FUSES
LAN
BUMPER
CAMERA KEYPAD
GS PINSETTER
2X 2.0AMP, 250V
SLOW BLOW FUSES
(2)
SYNC
CLIENT
(7)
ETHERNET
SWITCH
(24 PORT)
(8)
ALL CABLING -
CAT5 E
(9)
TO ADDITIONAL
PERIPHERAL CONTROLLERS
NETGEAR
PROSAFE JFS524
Green Link at 100M
Off = Link at 10M
1 357
2
468
9
11
13
10
15 17 19 21 23
12 14 16 18 20 22 24
1 3579
1311 15 17 19 21 23
2468
1412 16 18 20 22 2410
Link/Act
Green Link at 100M
Off = Link at 10M
Link/Act
Power
Reset
VGA
HDMI 1
HDMI 2
COM 2COM 4
COM 3
DC IN 12V
SYS
HDD
USB
KB/MS
USB USB
LAN
LAN
LINE IN
LINE OUT
MIC IN
COM 1
(5)
DISPLAY
CONTROLLERS
VGA
HDMI 1
HDMI 2
COM 2COM 4
COM 3
DC IN 12V
SYS
HDD
USB
KB/MS
USB USB
LAN
LAN
LINE IN
LINE OUT
MIC IN
COM 1
VGA
HDMI 1
HDMI 2
COM 2COM 4
COM 3
DC IN 12V
SYS
HDD
USB
KB/MS
USB USB
LAN
LAN
LINE IN
LINE OUT
MIC IN
COM 1
VGA
HDMI 1
HDMI 2
COM 2COM 4
COM 3
DC IN 12V
SYS
HDD
USB
KB/MS
USBUSB
LAN
LAN
LINE IN
LINE OUT
MIC IN
COM 1
VGA
HDMI 1
HDMI 2
COM 2COM 4
COM 3
DC IN 12V
SYS
HDD
USB
KB/MS
USB USB
LAN
LAN
LINE IN
LINE OUT
MIC IN
COM 1
VGA
HDMI 1
HDMI 2
COM 2COM 4
COM 3
DC IN 12V
SYS
HDD
USB
KB/MS
USBUSB
LAN
LAN
LINE IN
LINE OUT
MIC IN
COM 1
VGA
HDMI 1
HDMI 2
COM 2COM 4
COM 3
DC IN 12V
SYS
HDD
USB
KB/MS
USB USB
LAN
LAN
LINE IN
LINE OUT
MIC IN
COM 1
VGA
HDMI 1
HDMI 2
COM 2COM 4
COM 3
DC IN 12V
SYS
HDD
USB
KB/MS
USB USB
LAN
LAN
LINE IN
LINE OUT
MIC IN
COM 1
(7)
ETHERNET SWITCH
(24 PORT)
(10)
TO ADDITIONAL
DISPLAY CONTROLLERS
(12)
TO
ADDITIONAL
CLIENTS
(6)
PERIPHERAL
CONTROLLERS
NETGEAR
ProSafe GS116E
1 86
5
43
2
7
Both=1000M
100M 10M
On = Link,
Blink= ACT
9
1614
12
1110
15
13
Factory
Defaults
Power
(4)
BOWLER
CONSOLES
(11)
TO ADDITIONAL
BOWLER CONSOLES
NETGEAR
ProSafe GS116E
1 86
5
43
2
7
Both=1000M
100M 10M
On = Link,
Blink= ACT
9
1614
12
1110
15
13
Factory
Defaults
Power
(3)
ETHERNET
SWITCH
(16 PORT)
(3)
ETHERNET
SWITCH
(16 PORT)
(14)
SYNC TABLETS ONLY
1
2
ABC
3
DEF
4
GHI
JKL
5
MNO
6
7
PQRS
TUV
WXYZ
8
9
0
*
#
(15)
INTERCOM
(16)
CREDIT CARD
TERMINAL
1
2
3
45
6
7
89
0
*
#
x
QZ
ABCDEF
GHI JKL
MNO
PRSTUV WXY
’”
-
SP
VX 805
LAN ECR/ MSR/ RESET
AUX PIN PAD PARAMS
ON
USB
5VDC
1
2
ABC
3
DEF
4
GHI
JKL
5
MNO
6
7
PQRS
TUV
WXYZ
8
9
0
*
#
LAN ECR/ MSR/ RESET
AUX PIN PAD PARAMS
ON
USB
5VDC
1
2
3
45
6
7
89
0
*
#
x
QZ
ABC DEF
GHI JKL
MNO
PRS TUV WXY
’”
-
SP
VX 805
1
2
3
45
6
7
89
0
*
#
x
QZ
ABCDEF
GHI JKL
MNO
PRS TUVWXY
’”
-
SP
VX 805
LAN ECR/ MSR/ RESET
AUX PIN PAD PARAMS
ON
USB
5VDC
(15)
INTERCOM
(15)
INTERCOM
(16)
CREDIT CARD
TERMINAL
(16)
CREDIT CARD
TERMINAL
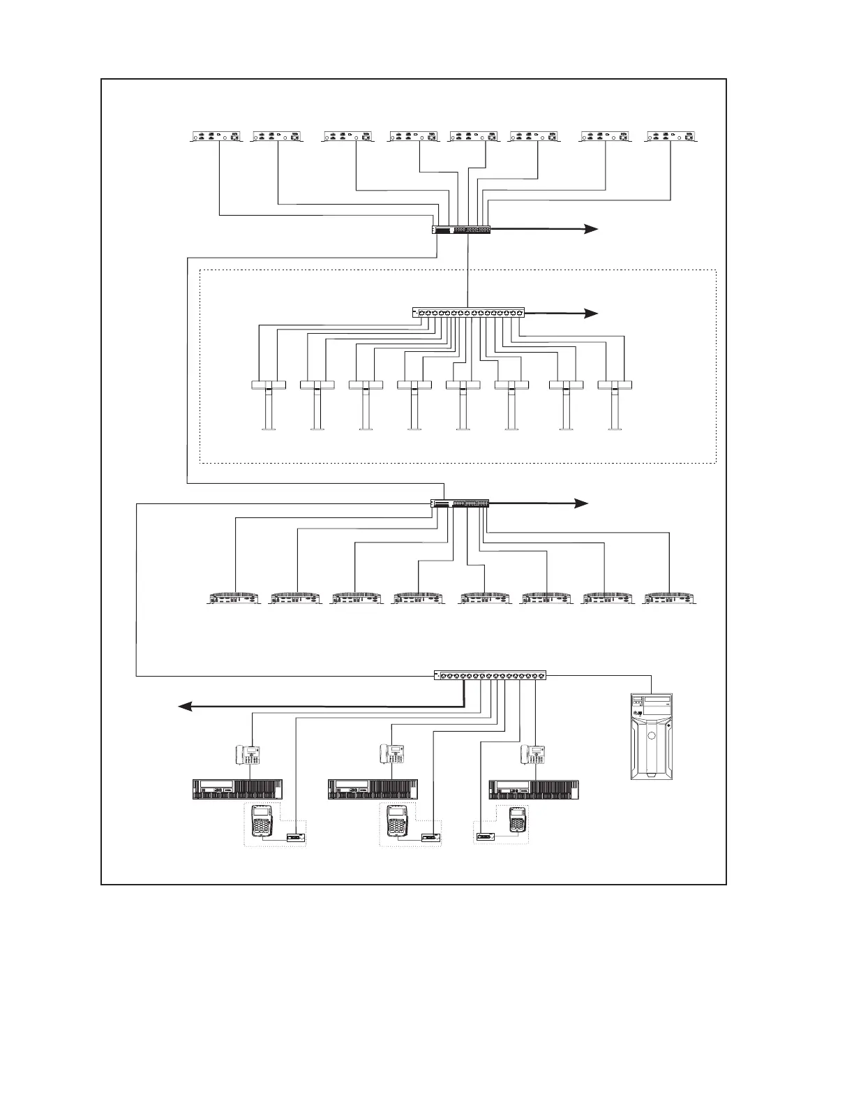
Network Layout
(1) SYNC SERVER (2) SYNC CLIENT (3) ETHERNET SWITCH (8-PORT)
(4) BOWLER CONSOLES (5) DISPLAY CONTROLLER (6) PERIPHERAL CONTROLLER
(7) ETHERNET SWITCH (24 PORT) (8) ALL CABLING - CAT5E (9) TO ADDITIONAL PERIPHERAL
CONTROLLERS
(10) TO ADDITIONAL DISPLAY (11) TO ADDITIONAL BOWLER (12) TO ADDITIONAL CLIENTS
CONTROLLERS CONSOLES
(13) ETHERNET SWITCH (16 PORT) (14) SYNC TABLETS ONLY (15) INTERCOM
(16) CREDIT CARD TERMINAL

Table of Contents

Other manuals for Brunswick Sync

Related product manuals