EasyManua.ls Logo

Ceia THS/MS21 - Page 80

Ceia THS/MS21
162 pages
Print Icon
To Next Page IconTo Next Page
To Next Page IconTo Next Page
To Previous Page IconTo Previous Page
To Previous Page IconTo Previous Page
Loading...
3
FI002K0018v1100UK – THS/21 Instruction manual for installation, use and maintenance
INSTALLATION
80 ORIGINAL INSTRUCTIONS
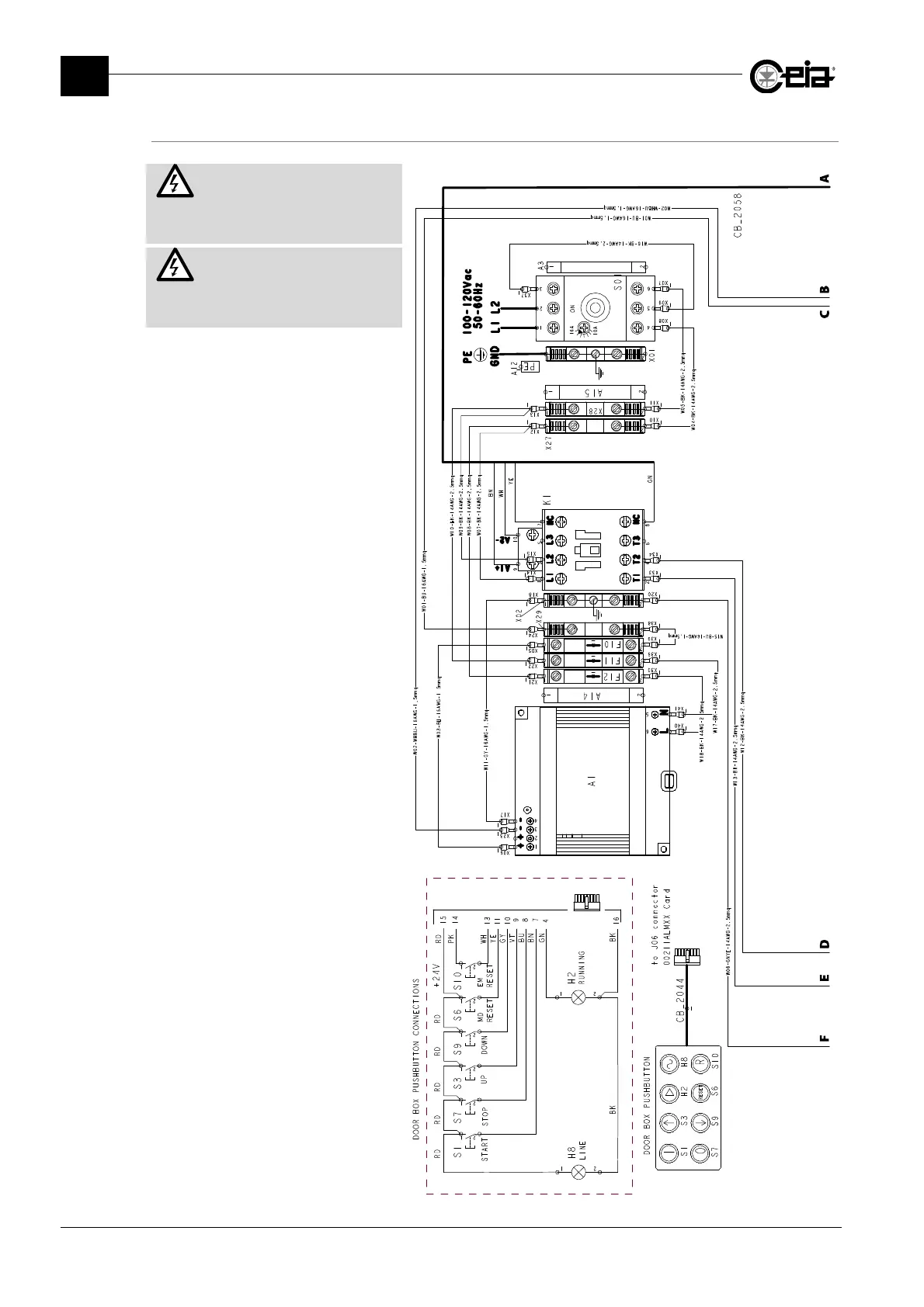
115 V version
MAIN OVERCURRENT
PROTECTION TO BE PROVIDED
ON SITE
-
MAX 15 A CC CLASS FUSE
FOR UL508A APPLICATIONS
PROTECTION DE LIGNE A
MAXIMUM DE COURANT A
INSTALLER SUR LE SITE
-
FUSIBLE CLASS CC 15A MAX
POUR APPLICATION UL508A

Table of Contents

Related product manuals