EasyManua.ls Logo

Microsemi SyncServer S600 - Syncserver S600 Front Panel; Syncserver S600 Rear Panel - Single AC Version; Syncserver S600 Rear Panel - Dual AC Version; Syncserver S650 Rear Panel - Single AC Version

Microsemi SyncServer S600
332 pages
Print Icon
To Next Page IconTo Next Page
To Next Page IconTo Next Page
To Previous Page IconTo Previous Page
To Previous Page IconTo Previous Page
Loading...
098-00720-000 Revision D1 – February, 2018 SyncServer 600 Series User’s Guide 31
Chapter 1 Overview
Physical Description
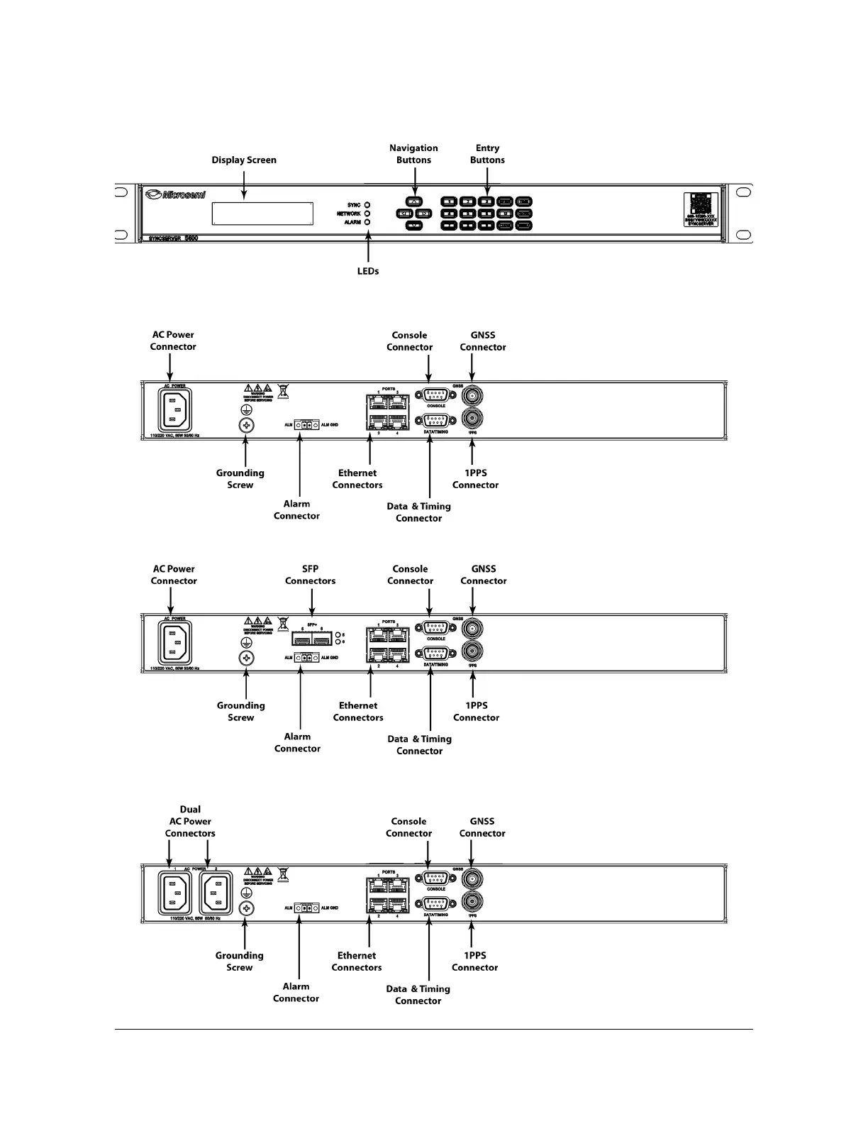
Figure 1-1. SyncServer S600 Front Panel
Figure 1-2. SyncServer S600 Rear Panel - Single AC Version
Figure 1-3. SyncServer S650 Rear Panel - Single AC Version with 10 GbE
Figure 1-4. SyncServer S600 Rear Panel - Dual AC Version

Table of Contents

Related product manuals