EasyManua.ls Logo

Schweitzer Engineering Laboratories SEL-311C - Communications-Assisted Trip Logic-General Overview; Enable Setting ECOMM; Figure 5.4 Communications-Assisted Tripping Scheme

Schweitzer Engineering Laboratories SEL-311C
748 pages
Print Icon
To Next Page IconTo Next Page
To Next Page IconTo Next Page
To Previous Page IconTo Previous Page
To Previous Page IconTo Previous Page
Loading...
5.10
SEL-311C Relay Instruction Manual Date Code 20060320
Trip and Target Logic
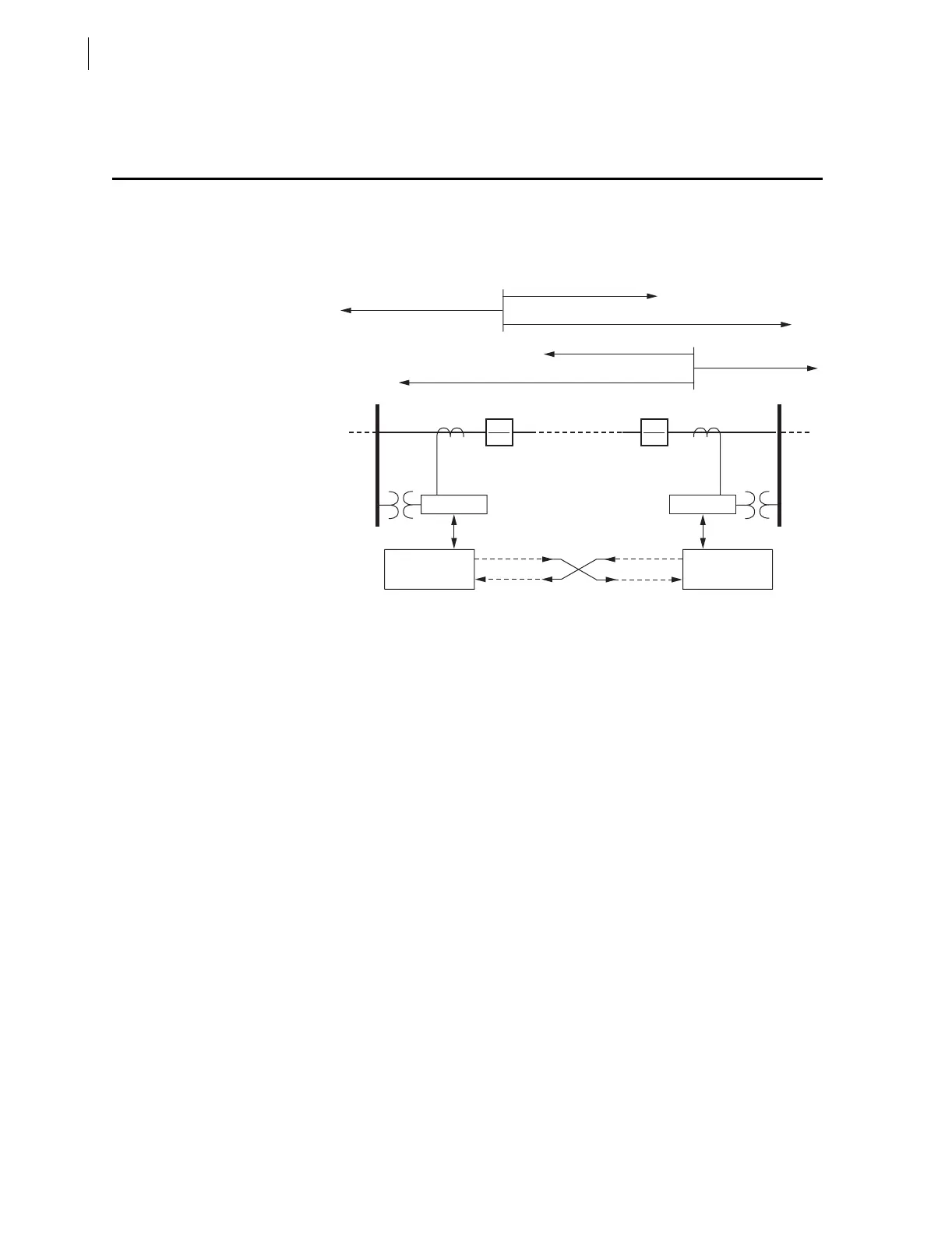
Communications-Assisted Trip Logic-General Overview
Communications-Assisted
Trip Logic-General Overview
The SEL-311C includes communications-assisted tripping schemes that
provide unit-protection for transmission lines with the help of
communications. No external coordination devices are required.
Figure 5.4 Communications-Assisted Tripping Scheme
Refer to Figure 5.4 and the top half of Figure 5.1.
The six available tripping schemes are:
Direct Transfer Trip (DTT)
Direct Underreaching Transfer Trip (DUTT)
Permissive Overreaching Transfer Trip (POTT)
Permissive Underreaching Transfer Trip (PUTT)
Directional Comparison Unblocking (DCUB)
Directional Comparison Blocking (DCB)
Enable Setting
ECOMM
The POTT, PUTT, DCUB, and DCB tripping schemes are enabled with enable
setting ECOMM. Setting choices are:
ECOMM = N (no communications-assisted trip scheme enabled)
ECOMM = POTT (POTT or PUTT scheme)
ECOMM = DCUB1 (DCUB scheme for two-terminal line [communications
from one remote terminal])
ECOMM = DCUB2 (DCUB scheme for three-terminal line [communications
from two remote terminals])
ECOMM = DCB (DCB scheme)
These tripping schemes can all work in two-terminal or three-terminal line
applications. The DCUB scheme requires separate settings choices for these
applications (ECOMM = DCUB1 or DCUB2) because of unique DCUB logic
considerations.
Zone 3 (1)
Zone 1 (1)
Zone 2 (1)
Zone 1 (2)
Zone 3 (2)
Zone 2 (2)
SEL-311CSEL-311C
Bus 1
Bus 2
Comm.
Equip
Comm.
Equip
TX TX
RX
RX
Transmission Line
52
1
52
2

Table of Contents

Related product manuals