EasyManua.ls Logo

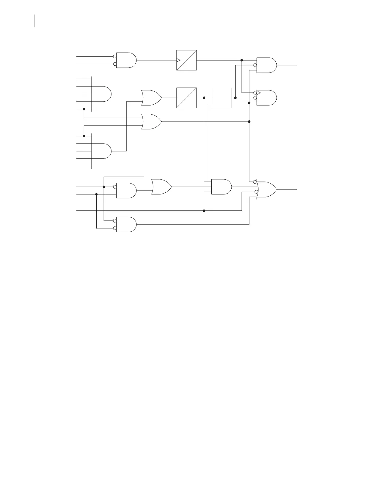
Schweitzer Engineering Laboratories SEL-311C - Figure 14.3 Voltage Supervised Reclosing Logic

Schweitzer Engineering Laboratories SEL-311C
748 pages
Print Icon
To Next Page IconTo Next Page
To Next Page IconTo Next Page
To Previous Page IconTo Previous Page
To Previous Page IconTo Previous Page
Loading...
14.46
SEL-311C Relay Instruction Manual Date Code 20060320
Application Settings for SEL-221 Series Relays
SEL-221C to SEL-311C Settings Conversion Guide
Figure 14.3 Voltage Supervised Reclosing Logic
The following contact input assignments are made automatically by the
SEL-311C when setting APP = 221C. These assignments cannot be changed
unless setting APP is changed back to APP = 311C.
Default Input Logic Equations
IN101 = DT (DIRECT TRIP)
IN102 = PT (PERMIT TO TRIP)
IN103 = BT (BLOCK TRIP)
IN104 = DC (DIRECT CLOSE)
IN105 = 52A
IN106 = ET (EXTERNAL EVENT TRIGGER)
TRIP
52A
3P27
27AB
27BC
27CA
DLC
(SV4)
LLC
(SV5)
59AB
59BC
59CA
3P59
VSA
(SV7)
SHO
CVC
(SV6)
SV8
0
VCT
1
CYC
0
SV10
SV10
SV11
SV10
SV14
SV14
SV9T
SV10T
S
LT1
R
52A
SV13
SV12
79STL
79DTL
79CLS
SV14
SV14 SV14

Table of Contents

Related product manuals