EasyManua.ls Logo

Schweitzer Engineering Laboratories SEL-311C - Figure 2.17 Jumper, Connector, and Major Component Locations on the SEL-311 C Extra I;O Board

Schweitzer Engineering Laboratories SEL-311C
748 pages
Print Icon
To Next Page IconTo Next Page
To Next Page IconTo Next Page
To Previous Page IconTo Previous Page
To Previous Page IconTo Previous Page
Loading...
2.21
Date Code 20060320 Instruction Manual SEL-311C Relay
Installation
Circuit Board Connections
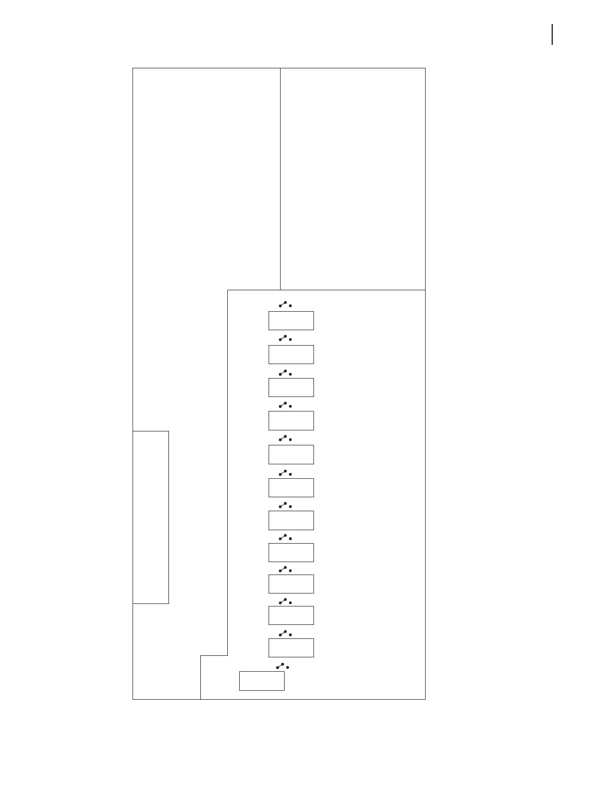
Figure 2.17 Jumper, Connector, and Major Component Locations on the SEL-311C Extra I/O Board
B
B
A
A
B
B
A
A
B
B
A
A
B
B
A
A
B
B
A
A
B
B
A
A
B
B
A
A
B
B
A
A
B
B
A
A
B
B
A
A
B
B
A
A
OPTOISOLATED INPUTS
OPTOISOLATED INPUTS
POWER - I/O CONNECTOR
POWER - I/O CONNECTOR
A
A
B
B
JMP17
JMP17
JMP19
JMP19
JMP18
JMP18
OUT211
OUT211
OUT212
OUT212
OUT210
OUT210
OUT209
OUT209
OUT208
OUT208
OUT207
OUT207
OUT206
OUT206
OUT205
OUT205
OUT204
OUT204
OUT203
OUT203
OUT202
OUT202
OUT201
OUT201
JMP20
JMP20
JMP21
JMP21
JMP22
JMP22
JMP23
JMP23
JMP24
JMP24
JMP25
JMP25
JMP26
JMP26
JMP27
JMP27
JMP28
JMP28
OUTPUT CONTACTS
OUTPUT CONTACTS

Table of Contents

Related product manuals