EasyManua.ls Logo

Schweitzer Engineering Laboratories SEL-311C - Figure 2.15 SEL-311 C Line Protection through a Delta-Wye Transformer Using Compensator Distance Elements

Schweitzer Engineering Laboratories SEL-311C
748 pages
Print Icon
To Next Page IconTo Next Page
To Next Page IconTo Next Page
To Previous Page IconTo Previous Page
To Previous Page IconTo Previous Page
Loading...
2.18
SEL-311C Relay Instruction Manual Date Code 20060320
Installation
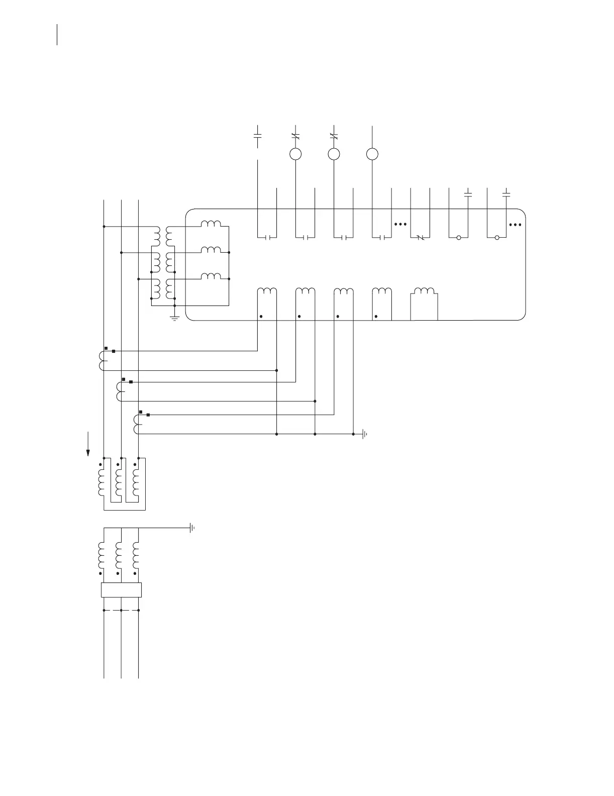
SEL-311C AC/DC Connection Diagrams for Various Applications
Use compensator distance elements for line protection through a delta-wye transformer.
Voltage VS does not need to be connected.
Figure 2.15 SEL-311C Line Protection Through a Delta-Wye Transformer Using Compensator Distance Elements
52
52
- -
- -
LINE
TRANSFORMER BANK
Forward Tripping Direction
A
B
C
SEL-311C Relay
IA OUT101
OUT102
OUT103
OUT104
ALARM
IN101
IN102
IB
IC
IP
VS
NS
NVCVBVA
Trip
Circuit
Close
Circuit
Breaker
Failure
Trip Circuit
Comm.-
Assisted
Trip Scheme
Comm.-
Assisted
Trip Scheme
to Annunciator, RTU, or SEL
Communications Processor
Breaker Status
TC
Trip
Coil
CC
Close
Coil
86
Lock
Out
TX
52A
52B
86B
52A
RX
(–)
(–)
(–)
(–)
(+)
(+)
(+)
(+)
(+)
(+)
(+)
(–)
(–)

Table of Contents

Related product manuals