EasyManua.ls Logo

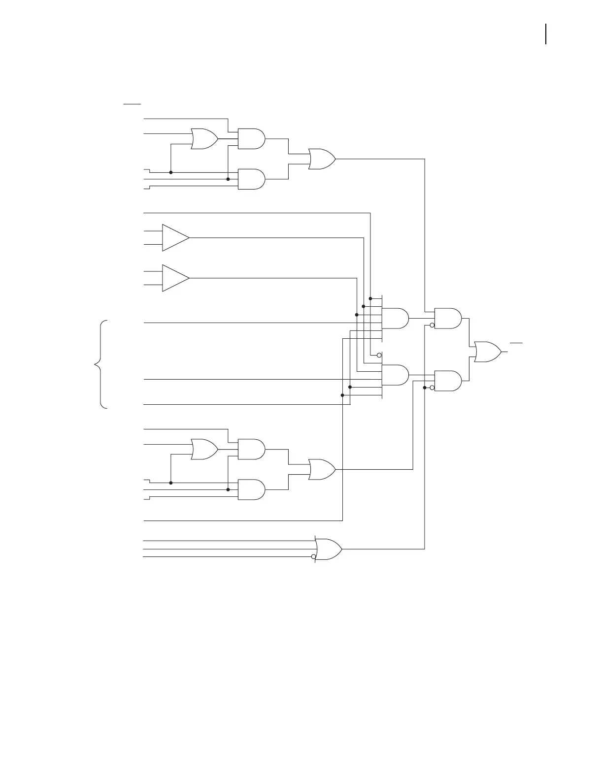
Schweitzer Engineering Laboratories SEL-311C - Figure 3.12 Zones 3 and 4 Quadrilateral Ground Distance Logic

Schweitzer Engineering Laboratories SEL-311C
748 pages
Print Icon
To Next Page IconTo Next Page
To Next Page IconTo Next Page
To Previous Page IconTo Previous Page
To Previous Page IconTo Previous Page
Loading...
3.15
Date Code 20060320 Instruction Manual SEL-311C Relay
Distance, Out-of-Step, Overcurrent, Voltage, Synchronism Check, and Frequency Elements
Distance Elements
Note 1: xAG = A-Phase to Ground Reactance Calculation, XGn = Zone n Reactance Setting, rAG = A-Phase to Ground
Resistance Calculation; RGn = Zone n Resistance Setting, n = 3 for Zone 3, n = 4 for Zone 4.
q From Figure 4.7; w from Figure 4.6; e from Figure 4.12; r from Figure 5.3; t from Figure 4.1.
Figure 3.12 Zones 3 and 4 Quadrilateral Ground Distance Logic
|IA|
50Ln
(Advanced Setting)
_
+
_
+
|IG|
50GZn
(Advanced Setting)
xAG < XGn
FSA
Zone 3 and 4 A-Phase Quadrilateral Ground Distance Logic.
B- and C-Phase Logic Is Similar.
xAG > –XGn
w 32QGE
e 32GF
XGPOL = I2
(Advanced Setting)
XGPOL = IG
(Advanced Setting)
q 32VE
XAGn
w 32QE
e 32GR
XGPOL = I2
(Advanced Setting)
XGPOL = IG
(Advanced Setting)
q 32VE
–RGn < rAG < RGn
DIRn = F
(Setting)
See
Note 1
Relay
Word
Bits
(unless
noted)
Relay
Word
Bit
r 3PO
t ILOP
VPOLV

Table of Contents

Related product manuals