EasyManua.ls Logo

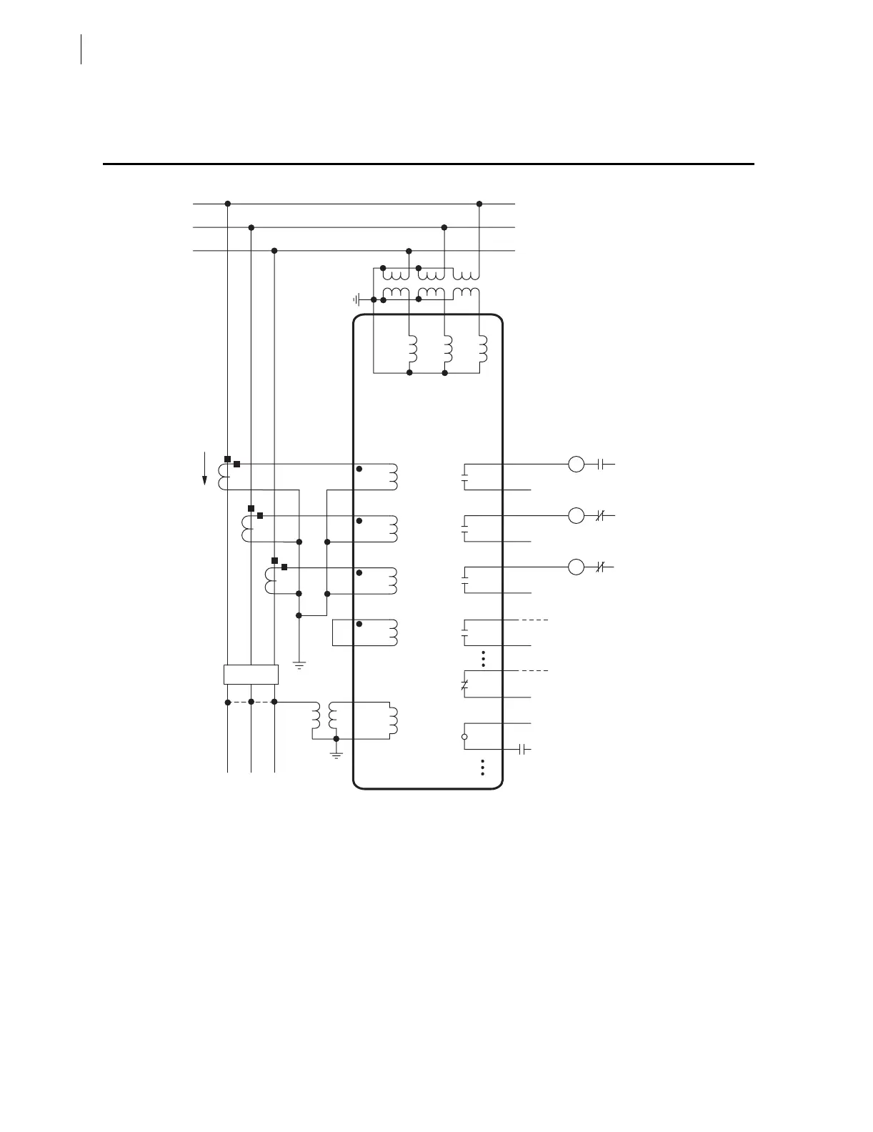
Schweitzer Engineering Laboratories SEL-311C - SEL-311 C AC;DC Connection Diagrams for Various Applications; Figure 2.13 SEL-311 C Provides Distance and Overcurrent Protection, Reclosing, and Synchronism Check for a Transmission Line

Schweitzer Engineering Laboratories SEL-311C
748 pages
Print Icon
To Next Page IconTo Next Page
To Next Page IconTo Next Page
To Previous Page IconTo Previous Page
To Previous Page IconTo Previous Page
Loading...
2.16
SEL-311C Relay Instruction Manual Date Code 20060320
Installation
SEL-311C AC/DC Connection Diagrams for Various Applications
SEL-311C AC/DC Connection Diagrams
for Various Applications
Voltage Channel VS is used in voltage and synchronism check elements and voltage metering.
Current Channel IP does not need to be connected. Channel IP provides current for current-polarized directional
elements.
Figure 2.13 SEL-311C Provides Distance and Overcurrent Protection,
Reclosing, and Synchronism Check for a Transmission Line
OUT101
OUT102
OUT104
Forward Tripping Direction
LINE
(—)
Trip
Circuit
Failure
Breaker
86
NS
VS
C
B
A
NVAVBVC
52A
(+)
(+)
(—)
Breaker Status
ALARM
IN101
IA
IB
IC
IP
SEL-311C RELAY
(—)
CC
Close
Coil
Lock
Out
52B
86B
(+)
(+)
(+)
Coil
Trip
Circuit
Close
Circuit
Trip
(—)
52
TC
52A
to Bus Relay
(Fast Bus Trip Scheme)
(+)
OUT103
to Annunciator, RTU, or SEL
Communications Processor

Table of Contents

Related product manuals