EasyManua.ls Logo

Control Techniques unidrive sp - Page 340

Control Techniques unidrive sp
382 pages
Print Icon
To Next Page IconTo Next Page
To Next Page IconTo Next Page
To Previous Page IconTo Previous Page
To Previous Page IconTo Previous Page
Loading...
Parameter
structure
Keypad and
display
Parameter
x.00
Parameter
description format
Advanced parameter
descriptions
Macros
Serial comms
protocol
Electronic
nameplate
Performance
Feature look-
up table
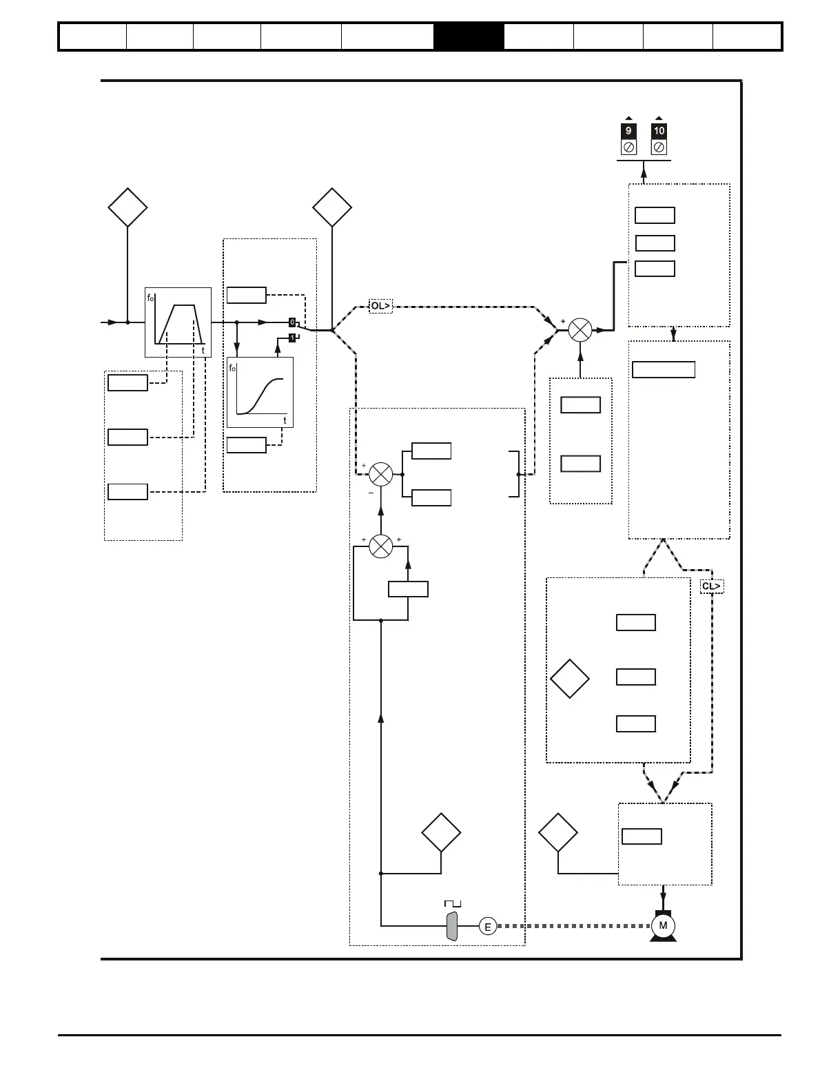
Unidrive SP Advanced User Guide 339
Issue Number: 7 www.controltechniques.com
Ramps
Acceleration
rate
Deceleration
rate
Ramp mode
selector
S-ramp
enable
S-ramp
da/dt limit
SPEED TORQUE
Speed-loop
proportional
gain
Motor speed
Motor
active-current
0.03
0.04
0.15
0.18
0.19
Pre-ramp
reference
Post-ramp
reference
0.11 0.12
S-ramp
0.07
Speed-loop
integral gain
0.08
PWM switching
frequency
0.41
0.13
CL> Speed-loop PID gains
Power stage
Speed-loop
derivative
gain
0.09
0.10
Voltage mode
selector
Dynamic V/f
select
0.07
Boost voltage
0.08
0.09
OL> Motor-voltage control
Motor
speed
0.10
_
0.38
Current loop
Current
loop P gain
0.39
Current
loop I gain
Motor control
Current
limit
Rated rpm
autotune
0.33
0.06
No. of poles
Power factor
Rated voltage
Rated speed
Rated current
Rated frequency
0.42 to 0.47
Motor parameters
VT>
OL & VT>
Encoder phase angle
Rated voltage
Thermal time constant
Rated current
Rated frequency
SV>
No. of poles
Catch a
spinning motor
OL>
0.16
Stop mode
selector
http://nicontrols.com

Table of Contents

Related product manuals