EasyManua.ls Logo

Spacelabs BleaseSirius - Schematic 4 - I2 C Sensors

Spacelabs BleaseSirius
298 pages
Print Icon
To Next Page IconTo Next Page
To Next Page IconTo Next Page
To Previous Page IconTo Previous Page
To Previous Page IconTo Previous Page
Loading...
231
EFM Option
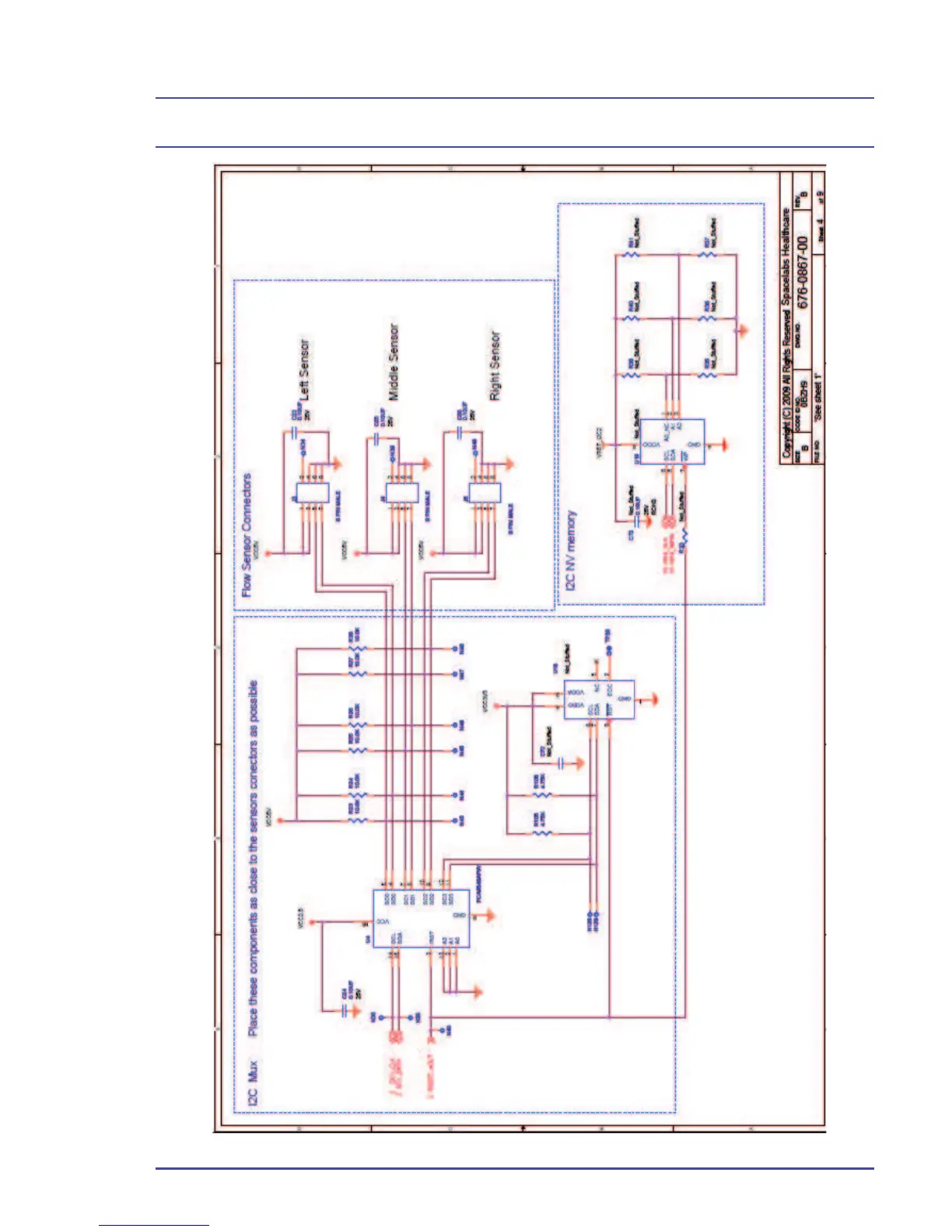
Schematic 4 - I2C Sensors

Table of Contents