EasyManua.ls Logo

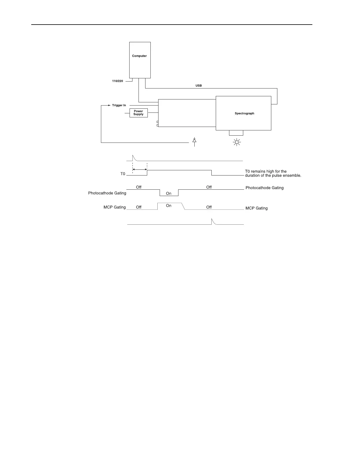
Princeton Instruments PI-MAX4 - Figure 7-4: Block;Timing Diagram: Swept Gate Experiment

Princeton Instruments PI-MAX4
326 pages
Print Icon
To Next Page IconTo Next Page
To Next Page IconTo Next Page
To Previous Page IconTo Previous Page
To Previous Page IconTo Previous Page
Loading...
134 PI-MAX
®
4 System Manual Issue 9
Figure 7-4: Block/Timing Diagram: Swept Gate Experiment
2.
Turn on all equipment and launch the WinX application software (version 2.5.25 or
greater.)
3. Open the Setup —> Hardware —> Hardware Setup dialog. The Hardware Setup
dialog should resemble that shown in Figure 7-5 which shows the setup for a KAI
1024x1024 interline camera.
Trigger In
*
* Level changes for T0 depend on the pulse sequence(s) defined by the user.
PI-MAX4
Photodiode
~12 ns
Delay is programmable.
Aux Out
GigE
96-264
4411-0139_0050

Table of Contents

Related product manuals