EasyManua.ls Logo

Strata CIX 100 - Page 357

Default Icon
508 pages
Print Icon
To Next Page IconTo Next Page
To Next Page IconTo Next Page
To Previous Page IconTo Previous Page
To Previous Page IconTo Previous Page
Loading...
Services
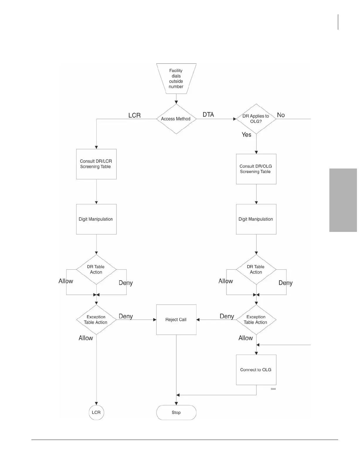
Destination Restriction/Least Cost Routing
Strata CIX Programming Vol.1 12/09 9-7
Services
Basic Operation
The flow chart below describes the basic logic by which calls are connected or rejected as a result of DR.

Table of Contents