EasyManua.ls Logo

Yamaha TMAX TECH MAX 2020 - Page 358

Yamaha TMAX TECH MAX 2020
688 pages
Print Icon
To Next Page IconTo Next Page
To Next Page IconTo Next Page
To Previous Page IconTo Previous Page
To Previous Page IconTo Previous Page
Loading...
8-3
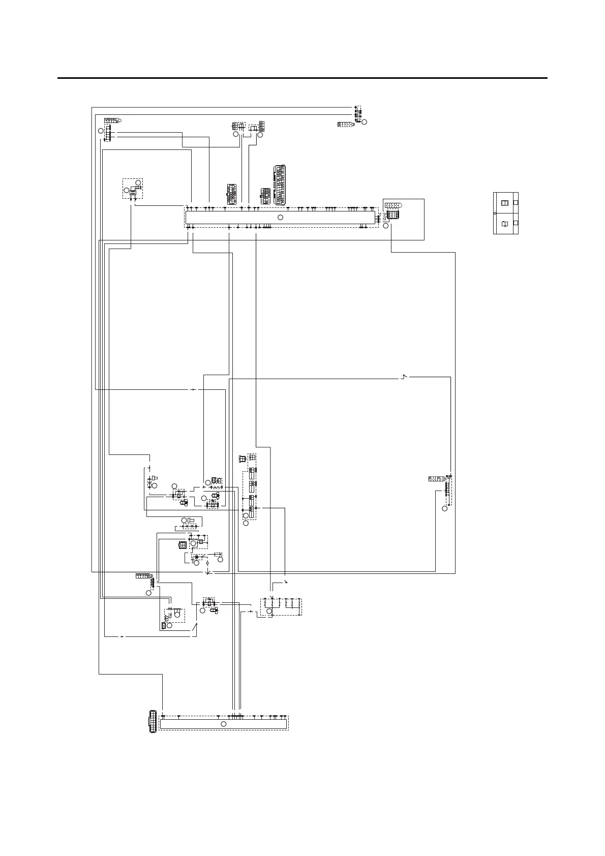
IGNITION SYSTEM
XP560D
2
34
35
10
16
14
22
31
32
27
28
29
71
10
72
70
10
10
79
10
23
24
11
10
PUSH
FREE
ON
OFF
RUN
OFF
OFF
ON
(B)
(B)
(B)
(B)
(B)
(B)
BA
A
A
(B)
B
B
B
B
B
BB
B
B
B
R
Br/L
R
L/Y
B/Y B/L
Gy
B
R
R
R
R
R
RR
Br
G/R
Br
G/R
L/W
G/R
G/Y
L/Y
Lg
L/Y
R/B
G/Y
B
Sb
L/W
B/L
B/L
B/L
B/L
B/L
B/L
B/L
B/L
Y/G
L
LLL
O
B/GY/R
B
R/BG/B
Y/W
B
Y/RR/L
BB
R/LL/Y
Y/W
R
R/W
Y/R
L
Lg
L
WW
R
B/L
B
Lg
B/L
B/Y
L
Y/G
P
Lg/L
O/WW/G
Y/L
Lg/W
B/L
Br/W
Gy/G
G/L
R/G
Lg/L
W/G
W/Y
G/R
Lg/B
L/W
Lg
B
B
B
B
B/W
B
B
B/W
B
B
B/W
B/W
B/W
B/W
B
B
B
B
B
B/W
B
B
B
Br/Y R/W
Br/W
R/B
R/W Br/Y
R/B
Br/W
Lg
B
BB
B
B/G
B
B/G
B
L/Y
L/Y R/B
R/B
R/B
R/B
R/B
R/W
R/W
B
L
L
L
R
R
L/Y
L/Y
B
Br/L
Br/B
Br/B
Br/L
Br/L
Br/L
B
B
O
O
R/W
R/W
G/R
G/R
Lg
BB
Lg
Lg
B
B
B
R/W
R/W
B/LGy
B/L B/L
B/L
B/L
B/W
B/W
B
Y/G
Y/G
B
B
B
Br
Br
Y/L
L
B/L
Lg
Lg
Lg
B/Y
B/Y
RRR
RR
RR
R
R
R
R
R
G/Y
G/Y
B
B
B
BBB
Lg
L/G
Lg/W
R/B G/L L/R
Br/B
W/Y
L/W
G
G/Y
Lg/L
Y/L
BL
R/G L/Y
Br
Lg
Y/L
R
R
B
B

Table of Contents

Related product manuals