EasyManua.ls Logo

Yamaha TMAX TECH MAX 2020 - BASIC PROCESS FOR TROUBLESHOOTING

Yamaha TMAX TECH MAX 2020
688 pages
Print Icon
To Next Page IconTo Next Page
To Next Page IconTo Next Page
To Previous Page IconTo Previous Page
To Previous Page IconTo Previous Page
Loading...
9-16
FUEL INJECTION SYSTEM
EAS32917
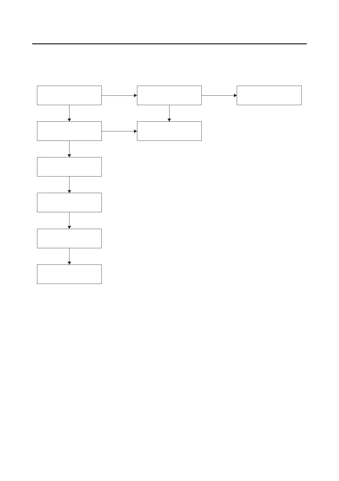
BASIC PROCESS FOR TROUBLESHOOTING
This section describes the basic process about fuel injection system troubleshooting.
But because a work procedure varies depending to symptom and DTC, check and repair it according
to applicable troubleshooting.
When pushing the ON/start switch,
does the MIL come on?
Does the MIL (LED) work
properly?
[B] Perform the checking with the
diagnostic mode.
Check the MIL (LED).
The MIL goes off after 2 seconds?
Still on/flash.
[A] Check the DTC.
Do the troubleshooting according
to the DTCs of "malfunction".
Check the DTCs of "malfunction"
are not displayed on the screen.
Finished.
Yes
YesYes
No
No
No

Table of Contents

Related product manuals