EasyManua.ls Logo

Yamaha TMAX TECH MAX 2020 - Page 396

Yamaha TMAX TECH MAX 2020
688 pages
Print Icon
To Next Page IconTo Next Page
To Next Page IconTo Next Page
To Previous Page IconTo Previous Page
To Previous Page IconTo Previous Page
Loading...
8-41
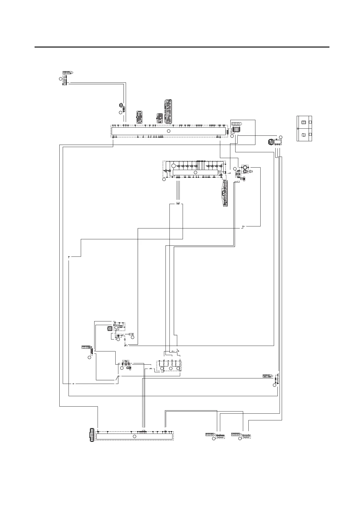
COOLING SYSTEM
XP560D
2
10
10
10
16
18
20
14
22
10
76
70
55
10
93
92
91
23
24
10
(B)
(B)
(B)
(B)
(B)
(R)
BA
A
A
69
(B)
Lg/L
Lg/L
Lg/L
Lg/L
Lg/L
Lg/L
Lg/L
Lg/W
Lg/W
Lg/W
Lg/W
Lg/W
Lg/W
Lg/W
R
Br/L
R
L/Y
R
R
R
R
R
RR
Br
G/R
B/L
B/L
B/L
B/L
B/L
B/L
B/L
B/L
G/R
O
B/GY/R
B
R/BG/B
Y/W
B
Y/RR/L
BB
R/LL/Y
Y/W
R
R/W
Y/R
L
Lg
L
WW
R
B/L
B
Lg
B/L
B/Y
L
Y/G
P
Lg/L
O/WW/G
Y/L
Lg/W
B/L
Br/W
Gy/G
G/L
R/G
Lg/L
W/G
W/Y
G/R
Lg/B
L/W
Lg
Lg/L
B/W
R/G
Lg/W
B/W
B/W
B/W
B/W
B
B
B
B
B
B/W
B
B
B
B
L
B
L
Br/B
L
R/W
Y/R
B
B/G
B
B/G
B
R/W
R/W
R/W
R/W
B
R
R
L/Y
L/Y
Y/R
Y/R
Lg/W
Lg/W
Lg/L
Lg/L
Lg/W
Lg/W
B
Br/L
Br/B
Br/B
Br/L
Br/L
Br/L
B/W
R/G
R/G
R/G
R/G
R/G
R/G
R/G
R/G
R/G
R/G
R/G
B
R/G
R/W
B
R/G
B/L
B/L
B/W
B/W
B/W
B/W
L
Br/B
Br/B
B/W
B/W
Lg/L
Lg/L
R/G
B
B
R/G
R/G
B/L
B/L
G/R G/R
R
RRRR
RR
RR
R
R
R
R
R
R
R
B
B
B
BBB
Lg
L/G
Lg/W
R/B G/L L/R
Br/B
W/Y
L/W
G
G/Y
Lg/L
Y/L
BL
R/G L/Y
Br
(Gy)
G/B
P/W
P/B O/L R/L
B/W
Br/Y Br/Y
Ch
Dg
R/G
R/W
Gy
V
Gy/W
V/W
G/R G/L
G
W/GW/R W/L
Y
B/W
Lg/W
Lg/L
B/W
R/GR/G
R/G
R/G
R/G
R/G
R/G

Table of Contents

Related product manuals