EasyManua.ls Logo

Avolites Quartz - A Simple Art-Net System; Setting up DMX Outputs

Avolites Quartz
314 pages
Print Icon
To Next Page IconTo Next Page
To Next Page IconTo Next Page
To Previous Page IconTo Previous Page
To Previous Page IconTo Previous Page
Loading...
Page 264 – 15. Networking the console
TitanUniversal_Man_v10_QU.doc 15 March 2016
If you need a non-standard IP address range you can use
softkey A.
15.1.2 Setting up DMX outputs
The console has 64 DMX output lines (up to 12 on the console itself,
with further lines available using networked DMX processing nodes).
The Titan One dongle is limited to one DMX line. The lines may be
routed to physical DMX sockets and/or to network nodes.
Section 13.6.1 on page 249 tells you how to set up this routing, and
an
example is given in section 15.1.4 on the next page.
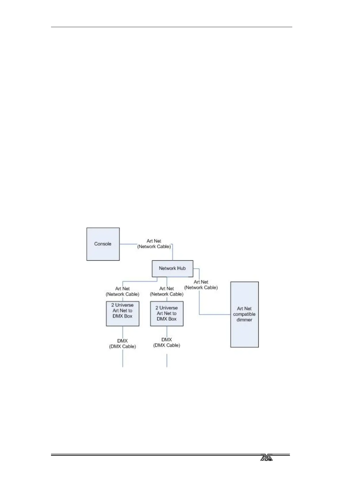
15.1.3 A simple Art-Net system
There are various different systems for sending lighting control
information over a network. One of the most widely supported is Art-
Net.
Art-Net is not specific to one range of products, and is recognised and
implemented by a growing number of manufacturers. Many products
(such as Dimmers and Moving lights) can accept the Art-Net signal
directly, so there is no need to convert the signal to DMX. Most
people will, however, need to output DMX to their equipment and this
can be done using an Art-Net to DMX converter.
In the following diagram, an Art-Net compliant Console (such as a
Titan console) is connected via a network hub to an Art-Net
compatible dimmer and 2 DMX conversion boxes.
Once the system is connected together, the different outputs (or
Nodes) can be configured.
The dimmer is given the start address of 200
The 1st DMX box is set to universe 1 and universe 2
The 2nd DMX box is also set to universe 1 and universe 2
The console is then used to set the DMX lines to the Art-Net nodes.
It is important to remember:

Table of Contents

Related product manuals