EasyManua.ls Logo

GE D90 Plus - Page 55

GE D90 Plus
688 pages
Print Icon
To Next Page IconTo Next Page
To Next Page IconTo Next Page
To Previous Page IconTo Previous Page
To Previous Page IconTo Previous Page
Loading...
CHAPTER 3: INSTALLATION WIRING
D90
PLUS
LINE DISTANCE PROTECTION SYSTEM – INSTRUCTION MANUAL 45
To minimize errors from noise, the use of shielded twisted-pair wire is recommended.
Correct polarity must also be observed. For instance, the relays must be connected with all
RS485 “+” terminals connected together, and all RS485 “–” terminals connected together.
Though data is transmitted over a two-wire twisted-pair, all RS485 devices require a shared
reference, or common voltage. This common voltage is implied to be a power supply
common. Some systems allow the shield (drain wire) to be used as common wire and to
connect directly to the D90
Plus
COM terminal (3a); others function correctly only if the
common wire is connected to the D90
Plus
COM terminal, but insulated from the shield.
To avoid loop currents, ground the shield at only one point. If other system considerations
require the shield to be grounded at more than one point, install resistors (typically 100
ohms) between the shield and ground at each grounding point. Each UR
Plus
-series device
needs to be daisy-chained to the next one in the link. A maximum of 32 devices can be
connected in this manner without exceeding driver capability. For larger systems,
additional serial channels must be added. It is also possible to use commercially available
repeaters to have more than 32 devices on a single channel. Avoid star or stub
connections entirely.
Lightning strikes and ground surge currents can cause large momentary voltage
differences between remote ends of the communication link. For this reason, surge
protection devices are provided internally at both communication ports. An isolated power
supply with an optocoupled data interface also acts to reduce noise coupling. To ensure
maximum reliability, ensure that all equipment has similar transient protection devices
installed.
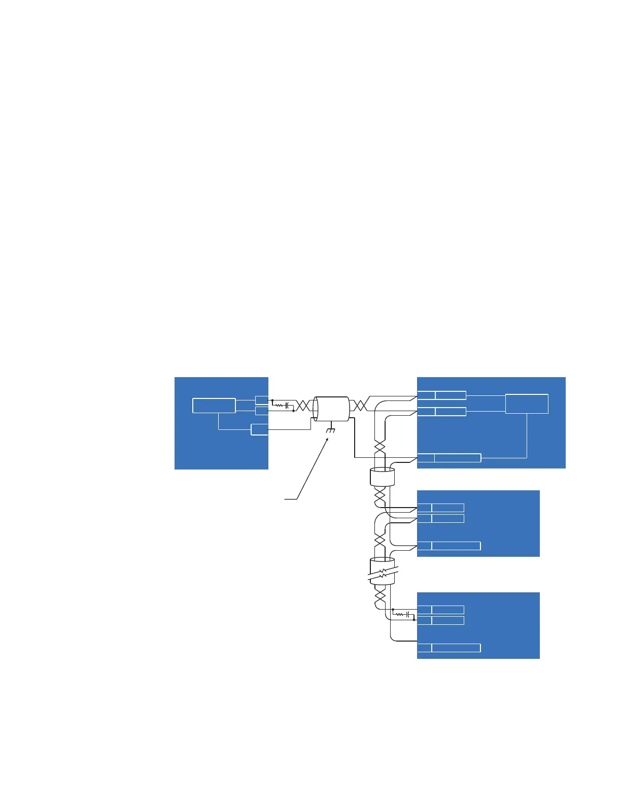
Terminate both ends of the RS485 circuit with an impedance as shown in the figure.
Figure 20: RS485 serial connection
SCADA / PLC / computer
COM
Optocoupler
Data
Plus
UR -series IED
Shield
870851A2.CDR
Up to 32 devices,
maximum 4000 feet
(1200 m)
Z (*)
T
(*) Terminating impedance at each end
(typically 120 ohms and 1 nF).
Twisted-pair cable
RS485 +
RS485
RS485 port
RS485 COMMON
RS485 +
RS485
COMP 485COM
IED
Ground shield at
SCADA / PLC / computer only
Plus
or at UR -series IED only.
Data
Optocoupler
D_1a
D_2a
D_3a
Z (*)
T
+
RS485 +
RS485
COMP 485COM
IED
Last device

Table of Contents

Other manuals for GE D90 Plus

Related product manuals