EasyManua.ls Logo

Mazda RX-8 2004 - Specifications; Car-Navigation System Specifications; Car-Navigation Unit; Speaker

Mazda RX-8 2004
540 pages
Print Icon
To Next Page IconTo Next Page
To Next Page IconTo Next Page
To Previous Page IconTo Previous Page
To Previous Page IconTo Previous Page
Loading...
ENTERTAINMENT
09–20–16
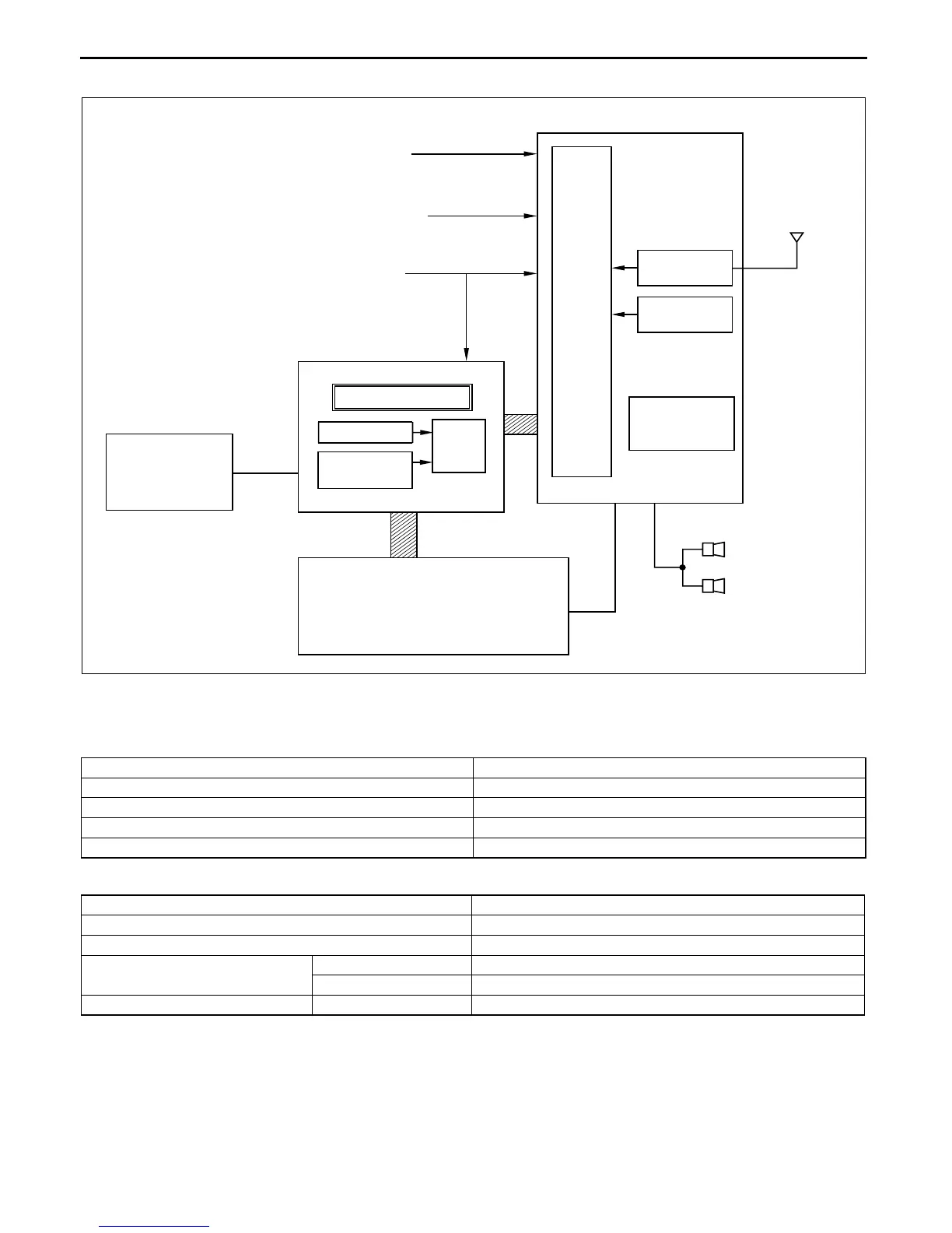
CAR-NAVIGATION SYSTEM BLOCK DIAGRAM
CHU092066000S03
End Of Sie
CAR-NAVIGATION SYSTEM SPECIFICATIONS
CHU092066000S04
Car-navigation Unit
LCD Unit
Speaker
Refer to audio system. (See 09204 AUDIO SYSTEM SPECIFICATIONS.)
End Of Sie
CAR-NAVIGATION UNIT
AUDIO UNIT
LCD UNIT
FRONT
TWEETER
(DRIVER SIDE)
FRONT DOOR
SPEAKER
(DRIVER SIDE)
CAR-NAVIGATION
CONTROL SWITCH
GPS ANTENNA
ABS HU/CM (WITH ABS) OR
DSC HU/CM (WITH DSC)
TR SWITCH (AT) OR
BACK-UP LIGHT SWITCH (MT)
LCD
GPS
RECEIVER
GYRO
SENSOR
DVD DRIVER
CPU
VEHICLE
SPEED SIGNAL
PARKING BRAKE SWITCH
R-RANGE
SIGNAL
PARKING
BRAKE
SIGNAL
TILT SWITCH
OPEN/CLOSE
SWITCH
CPU
CHU0920S101
Item Specification
Unit type Stand alone
Rated voltage (V) 12
ROM type DVD-ROM
Voice guidance output power (W) 5
Item Specification
Unit type Pop-up
Rated voltage (V) 12
Display (for car-navigation system)
Size (inch) 7 (wide)
Type TFT (Thin Film Transistor); Full-color
Display (for audio, and A/C) Type LCD; Amber-color

Table of Contents

Related product manuals