EasyManua.ls Logo

YASKAWA SGDV SERVOPACK - 10.1 Connection to Host Controller

YASKAWA SGDV SERVOPACK
398 pages
Print Icon
To Next Page IconTo Next Page
To Next Page IconTo Next Page
To Previous Page IconTo Previous Page
To Previous Page IconTo Previous Page
Loading...
www.dadehpardazan.ir 88594014-15
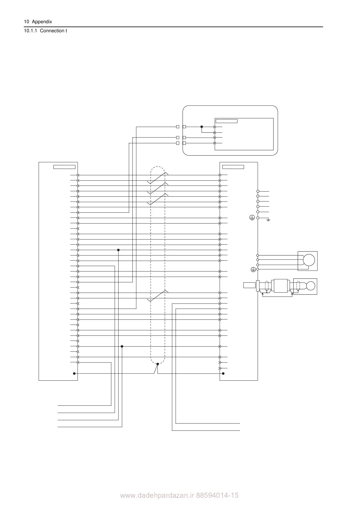
10 Appendix
10.1.1 Connection to MP2200/MP2300 Motion Module SVA-01
10-2
10.1 Connection to Host Controller
The following figures show the connection examples to host controllers.
10.1.1 Connection to MP2200/MP2300 Motion Module SVA-01
Note 1. Connection cables (model: JEPMC-W2040-) to connect the SERVOPACK to the MP2200/MP2300 are pre-
pared by Yaskawa. For details, refer to Machine Controller MP2200/2300 Motion Module Users Manual (No.:
SIEP C880700 16).
2. Only signals related to the SGDV SERVOPACK and MP2200/MP2300 Motion Module SVA-01 are shown in the
diagram.
3. The main circuit power supply is a three-phase 200 VAC SERVOPACK input in the example.
4. Incorrect signal connections will cause damage to the machine controller and SERVOPACK. Wire all connec-
tions carefully.
CN2
W
V
U
M
Enc
Servomotor
Linear scale
Properly treat the end of
shielded wires.
Serial
converter
unit
AO_0 (NREF)
PAL
PCL
AI_0 (VTG)
DO_2 (PCON)
DO_3
+24 V
DI_2 (ZERO/HOME LS)
SG
PA
PC
SG
AO_1 (TREF)
DO_4
DI_3 (P-OT)
DI_0 (SVALM)
SEN (5 V)
㧙
PBL
AI-GND
DO_1 (ALMRST)
+24 V
DI_5 (EXT/DEC)
SG
AI_1 (TMON)
PB
SG
AO-GND
DO_0 (SV ON)
DI_4 (N-OT)
DI_1 (SRDY)
SG
V-REF
PA
/PA
PC
/PC
SG
T-REF
ALM
CN1/CN2 CN1
P-OT
+24 V IN
ALM+
VTG
TMON
AI-GND
TGON+ (/BRK+)
SG
SEN
/S-RDY-
PB
/PB
SG
/ALM RST
/S-ON
N-OT
/S-RDY+
TGON- (/BRK-)
GND
GND
CN5
SGDV
1
2
3
4
5
6
7
8
9
10
11
12
13
14
15
16
17
18
19
20
21
22
23
24
25
26
27
28
29
30
31
32
33
34
35
36
2
5
33
34
19
20
6
9
32
41
45
46
42
47
31
10
4
35
36
28
27
1
30
44
40
43
29
21
22
4
3
2
1
L1C
L3
L2
L1
L2C
0V (For 24 V)
0V (For 24 V)
DO_5 (For VS866, SEN)
0 V (For 24 V)
0 V (For 24 V)
/C-SEL
(Control method switching)
ZERO/HOME LS input
P-OT input
N-OT input
EXT/DEC input
Hood FG
Connector shell
Brake interlock output (+)
Brake interlock output (-)
/P-CL (User setting)
/N-CL (User setting)
Analog monitor 1
(force reference monitor)
Analog monitor 1
(force reference monitor)
Analog monitor 2
(speed monitor)
Analog monitor 2
(speed monitor)
SGDV SERVOPACK
MP2200/MP2300 Motion Module SVA-01
manufactured by
Yaskawa Electric Corporation
Black
Black
White
Red
Analog monitor cable
(JZSP-CA01-E)
Control power
supply
Main circuit power
supply
47

Table of Contents

Related product manuals