EasyManua.ls Logo

Maxim Integrated MAX32660 - Figure 13-1: SPI0 Block Diagram

Maxim Integrated MAX32660
195 pages
Print Icon
To Next Page IconTo Next Page
To Next Page IconTo Next Page
To Previous Page IconTo Previous Page
To Previous Page IconTo Previous Page
Loading...
MAX32660 User Guide
Maxim Integrated Page 159 of 195
13 Serial Peripheral Interface 0 (SPI0)
The Serial Peripheral Interface 0 (SPI0) is a highly configurable, synchronous communications peripheral that interfaces to
SPI devices and supports both Master and Slave modes.
13.1 SPI Port 0
Features:
Four-Wire, full-duplex communication
Three-Wire, half-duplex communication supported
Selectable number of bits per character
1-bit to 16-bits
Master and Slave mode support
Wakeup from SLEEP based on configurable Transmit and Receive FIFO Levels
Four SPI modes (mode 0, 1, 2, and 3)
Programmable Serial Clock (SCK) frequency and duty cycle
Master mode operation up to 60MHz
Slave mode operation up to 48MHz
Independent clock phase and clock polarity control enabling support for SPI Mode 0, 1, 2, and 3
32-byte Transmit FIFO, 32-byte Receive FIFO
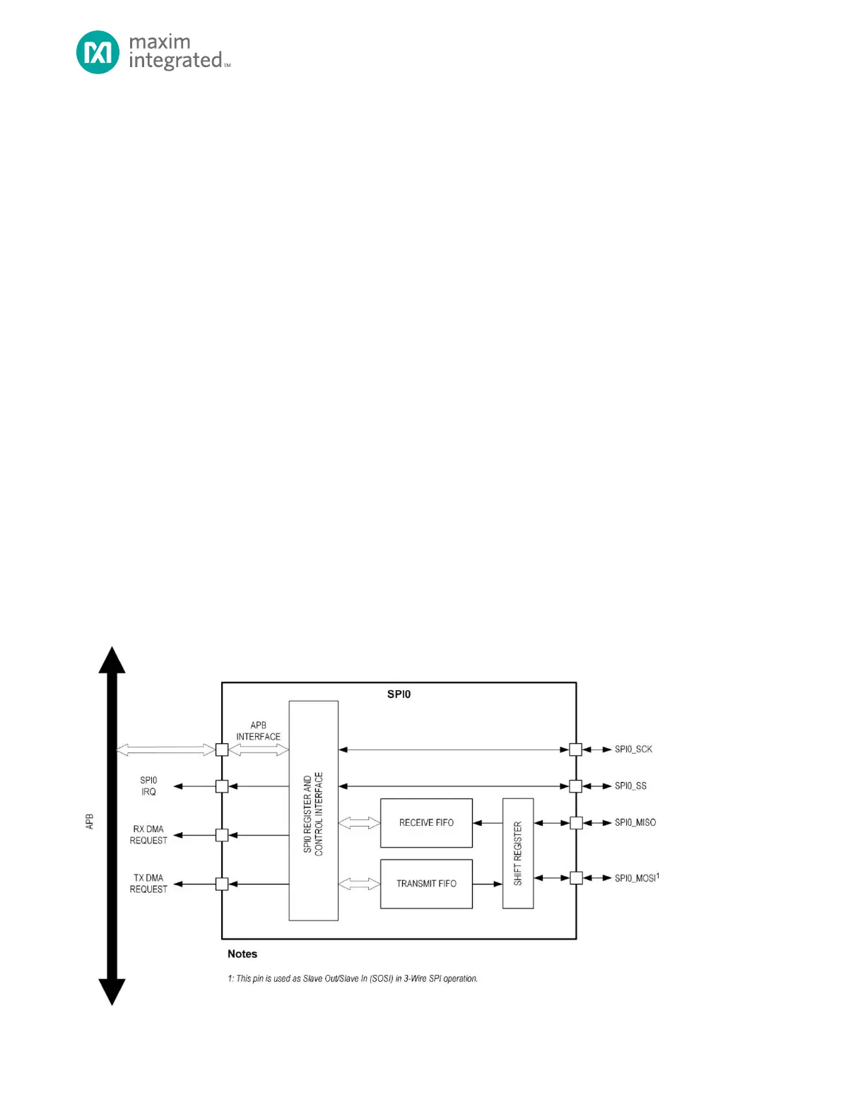
The SPI0 Peripheral are independently configurable as for master or slave operation. A SPI network uses a single master
with one or more slave devices for a given transaction. A high level block diagram of the SPI0 peripheral is shown in Figure
13-1, below.
Figure 13-1: SPI0 Block Diagram
z

Table of Contents

Related product manuals