EasyManua.ls Logo

Mazda RX-8 2004 - Page 266

Mazda RX-8 2004
540 pages
Print Icon
To Next Page IconTo Next Page
To Next Page IconTo Next Page
To Previous Page IconTo Previous Page
To Previous Page IconTo Previous Page
Loading...
ON-BOARD DIAGNOSTIC
0502–1
0502
0502 ON-BOARD DIAGNOSTIC
ON-BOARD DIAGNOSTIC (OBD)
SYSTEM OUTLINE . . . . . . . . . . . . . . . . 0502–1
ON-BOARD DIAGNOSTIC (OBD)
SYSTEM BLOCK DIAGRAM . . . . . . . . 0502–1
MALFUNCTION DETECTION
FUNCTION . . . . . . . . . . . . . . . . . . . . . . 0502–2
Malfunction Detection Function . . . . . . 05022
DTC Table . . . . . . . . . . . . . . . . . . . . . . 0502–2
MEMORY FUNCTION . . . . . . . . . . . . . . . 0502–3
MALFUNCTION INDICATION
FUNCTION . . . . . . . . . . . . . . . . . . . . . . . 0502–3
FAIL-SAFE FUNCTION . . . . . . . . . . . . . . 0502–3
PARAMETER IDENTIFICATION (PID)
DATA MONITORING FUNCTION . . . . . 0502–8
Monitor Item Table . . . . . . . . . . . . . . . . 0502–8
SIMULATION FUNCTION . . . . . . . . . . . . 0502–8
Simulation Item Table . . . . . . . . . . . . . . 0502–8
DLC-2 OUTLINE. . . . . . . . . . . . . . . . . . . . 0502–9
End of Toc
ON-BOARD DIAGNOSTIC (OBD) SYSTEM OUTLINE
CHU050201026S01
The OBD system has the following functions:
Malfunction detection function: detects malfunctions of the input/output devices and system components of
the AT.
Fail-safe function: fixes the output device function and input value of the sensors/switches to ensure
minimum vehicle drivability when a failure is detected.
Memory function: stores the DTC when a failure is detected.
PID data monitoring function: monitors the input/output signal and calculated value of the TCM and sends
the monitoring data to the scan tool.
Simulation function: Allows override operation of simulation items for input/output system parts preset in the
TCM.
End Of Sie
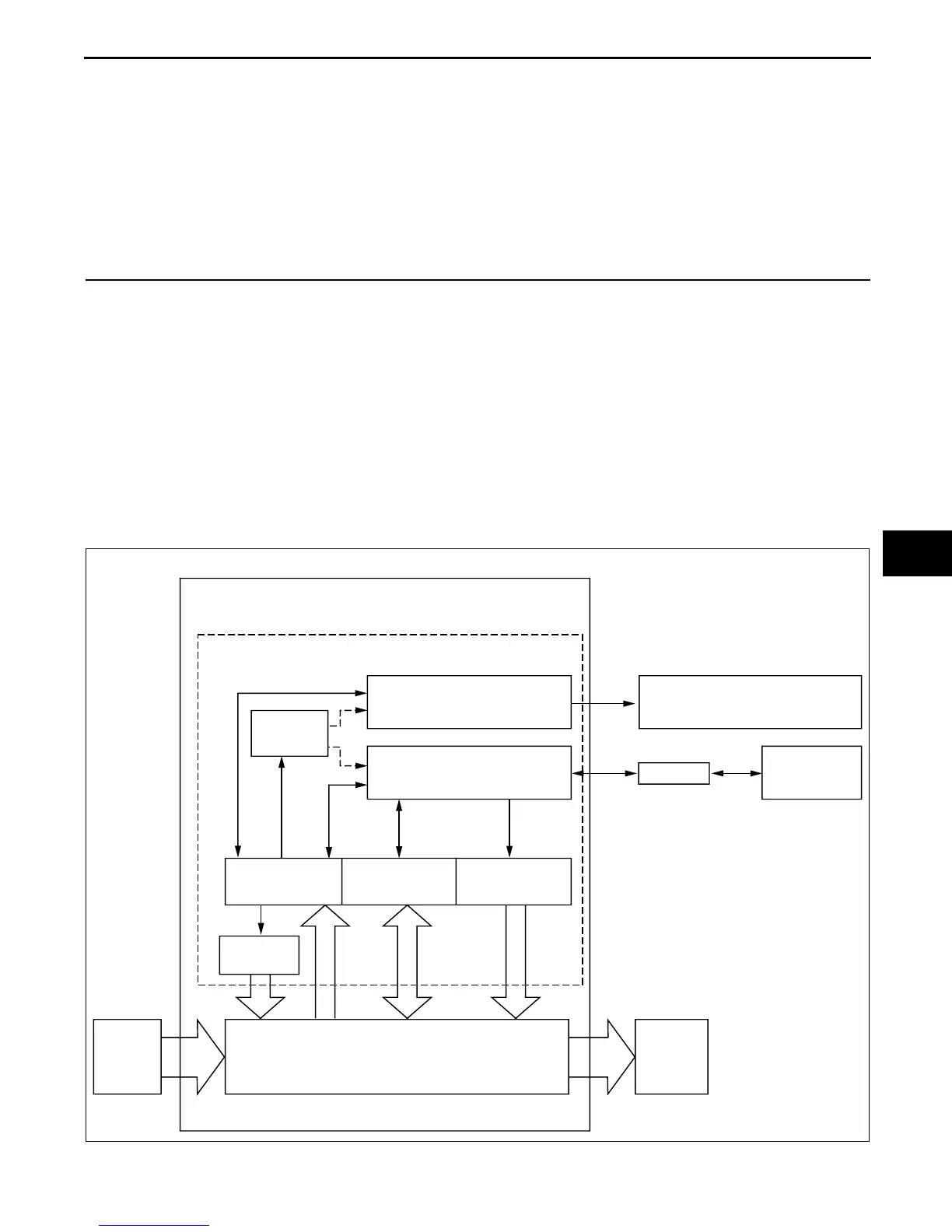
ON-BOARD DIAGNOSTIC (OBD) SYSTEM BLOCK DIAGRAM
CHU050201026S02
TCM
OBD SYSTEM
MEMORY
FUNCTION
MALFUNCTION INDICATION
FUNCTION
SERIAL COMMUNICATION
MALFUNCTION
DETECTION
FUNCTION
PID DATA
MONITORING
FUNCTION
SIMULATION
FUNCTION
FAIL-SAFE
FUNCTION
INPUT
PARTS
TRANSMISSION CONTROL SYSTEM
OUTPUT
PARTS
DLC-2
WDS OR
EQUIVALENT
INSTRUMENT CLUSTER
CAN
AT WARNING LIGHT OR MIL
CHU0502S001

Table of Contents

Related product manuals