EasyManua.ls Logo

HBM MGCplus - Page 111

HBM MGCplus
304 pages
Print Icon
To Next Page IconTo Next Page
To Next Page IconTo Next Page
To Previous Page IconTo Previous Page
To Previous Page IconTo Previous Page
Loading...
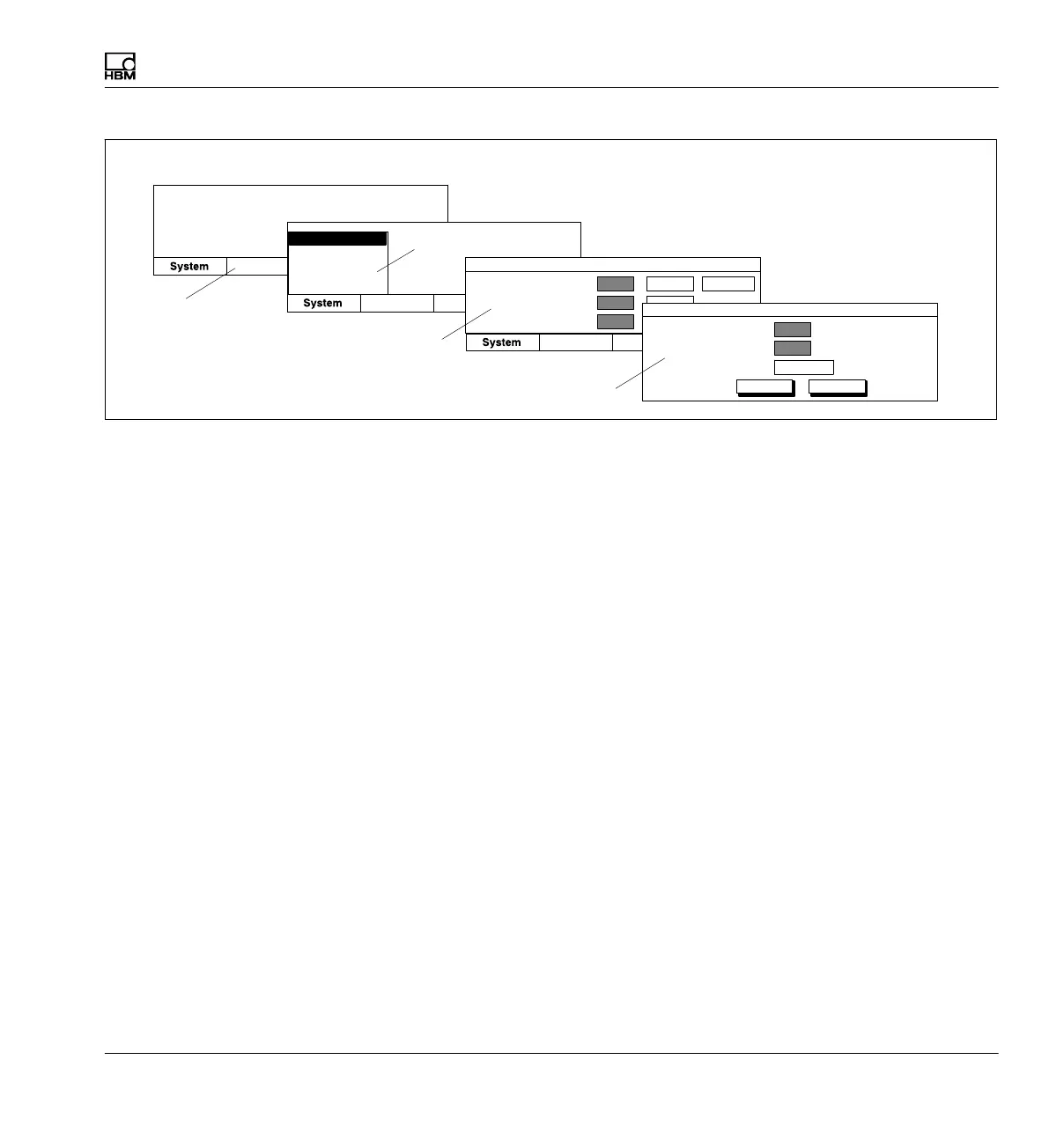
Functions and symbols of the AB22A
AB22A in Setup mode
MGCplus A0534-30.0 HBM: public 111
Password
Save/load
Recording
Interface
Print
Language
Access:
User:
Password:
new
chang
e
set
delete
Selection level 1
Selection level 2
Setting level 1
Access:
Operator
User:
Password:
CancelOK
Setting level 2
Pull‐up menu
Selection bar
Setup window
Setup window
Display
Display
Display
Amp
Amp
Password
PASSWORD
Add user
Fig. 6.1 Example: System setting password

Table of Contents

Related product manuals