EasyManua.ls Logo

HBM MGCplus - Page 158

HBM MGCplus
304 pages
Print Icon
To Next Page IconTo Next Page
To Next Page IconTo Next Page
To Previous Page IconTo Previous Page
To Previous Page IconTo Previous Page
Loading...
Measuring
Adapting to the transducer
158 A0534-30.0 HBM: public MGCplus
"Extended functions" setup window:
Glitch filter (ML60B only)
When this filter is turned on interference signals with pulse widths less than
1.6s are suppressed.
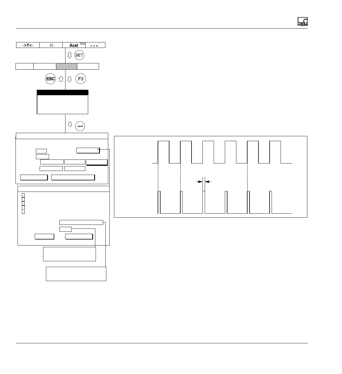
Switch output LV1 (ML60B only)
The frequency signal F1 or the counting signal can be applied to the switch
output of limit switch 1 (see illustration).
States of switch output LV1
F1
Counting signal
on LV1
1.6s
All extended functions not mentioned here are not relevant for torque mea
surements and should be deactivated (factory settings).
Switch output LV1:
Switch output LV2:
Ext.fct...
AmplifierSystem Display Options
Transducer
Signal conditioning
Display
Analog outputs
Switch
5.0000 ...
Type: Freq.0..20kHz
Level:
Unit: kHz
Zero pt.:
Nom. val.:
TRANSDUCER CHANNEL1
Nm
0.0000 ... 10.0000 ...
50.0000 ...
calibrate... Adjust amplifier
5V
measure
Enhanced functions
F1 counting signal to LS1
OK
Glitch filter (min. pulse width 1.6s)
Frequency quadrupling
Analyze F2 signal
Zero index input active
Transducer error input active
Off
Cancel
From
F1 to LV1
F1 counting signal to LV1
From
F2 to LV2
direction of rotation to LV2

Table of Contents

Related product manuals