EasyManua.ls Logo

HBM MGCplus - Page 190

HBM MGCplus
304 pages
Print Icon
To Next Page IconTo Next Page
To Next Page IconTo Next Page
To Previous Page IconTo Previous Page
To Previous Page IconTo Previous Page
Loading...
Measuring
Potentiometric transducers
190 A0534-30.0 HBM: public MGCplus
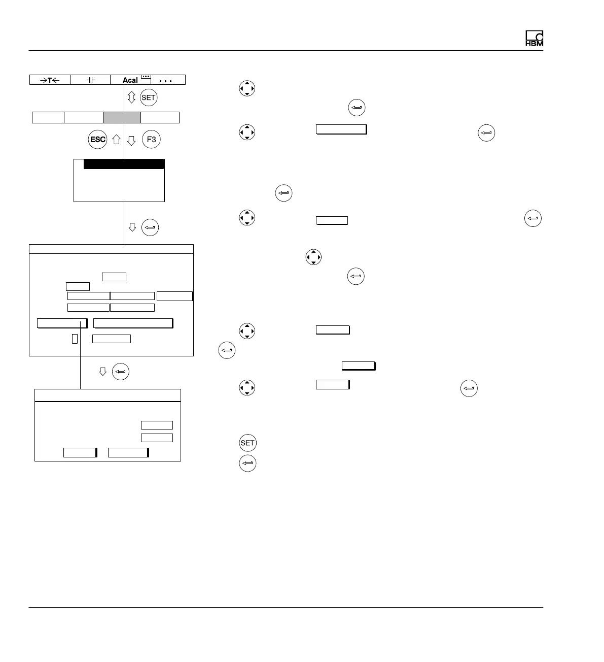
10. Use to switch to the right edit field Nominal (rated) value and enter
the value 1000. Confirm with
.
11. Use
to select the
calibrate...calibrate...
button and confirm with .
12. Slide the core into the transducer until the display indicates zero.
13. In the left edit field for characteristic curve point 1 enter the value 0 and
confirm with
.
14. Use
to select the
measure
button in line Point 1 and confirm with
.
15. Use the cursor key
to select the left edit field in line Point 2, enter
the value 7 and confirm with
.
16. Position the gaging block under the probe tip of the displacement trans
ducer.
17. Use
to select the
measure
button in line Point 2. Now if you press
, a measurement starts and the current measured value appears in
mv/V on the left next to the
measure
button.
18. Use
to select the
OK
button and confirm with (the amplifier
converts the nominal (rated) value to 10 mm. The calibration data for 7
mm remains intact).
19. Use
to go to measuring mode and confirm the confirmation prompt
with
.
AmplifierSystem Display Options
Transducer
Signal conditioning
Display
Analog outputs
Switch
mm
0.0000Point 1:
mV/V
0.0021
Shunt off
CancelOK
measure
7.0000Point 2 699.23
measure
Characteristic curve points
Unit:
1000.000 ...
Type Half bridge circuit or high level
Current feed
Unit: mV/V
Zero pt.:
Nom. val.:
Gage factor:
TRANSDUCER CHANNEL1
mm
0.0000 ... 0.0000 ...
10.0000 ...
calibrate...calibrate... Adjust amplifier
0.0000 ...
2.5V
measure

Table of Contents

Related product manuals