EasyManua.ls Logo

HBM MGCplus - Page 20

HBM MGCplus
304 pages
Print Icon
To Next Page IconTo Next Page
To Next Page IconTo Next Page
To Previous Page IconTo Previous Page
To Previous Page IconTo Previous Page
Loading...
Introduction
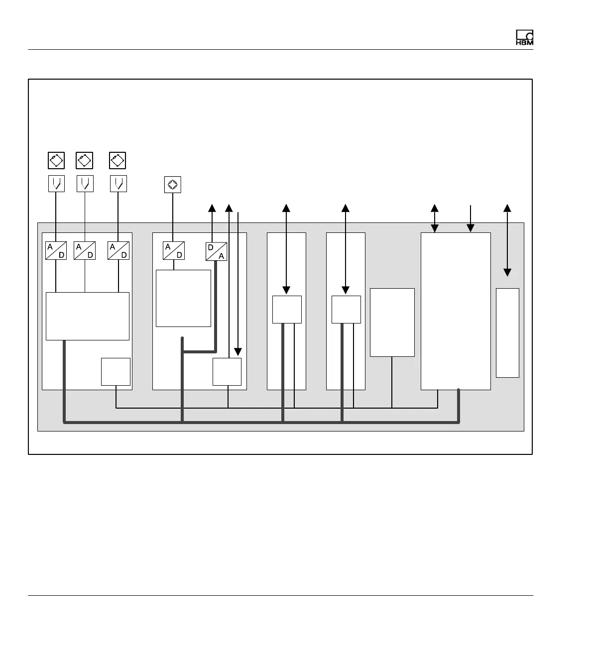
System description
20 A0534-30.0 HBM: public MGCplus
Synchronization
Serial bus
Storage medium (optional)
Additional MGCplus
...
Display
and
control
panel
CPU
Profi-bus
...
CPU
...
12 8
2400Hz
2400Hz
2400Hz
...
CPU
CAN
...
"10V
Digital control inputs, limit
switches
Digital
signal conditioning
Filtering, scaling,
zero balance, ...
Digital signal
conditioning
Filtering
Scaling, zero
balance, ...
CPU CPU
8-channel
module
Single
channel
module
Communication
processor CPxx
CPU
PC interface
Fig. 3.1 Block diagram of MGCplus

Table of Contents

Related product manuals