EasyManua.ls Logo

HBM MGCplus - Page 288

HBM MGCplus
304 pages
Print Icon
To Next Page IconTo Next Page
To Next Page IconTo Next Page
To Previous Page IconTo Previous Page
To Previous Page IconTo Previous Page
Loading...
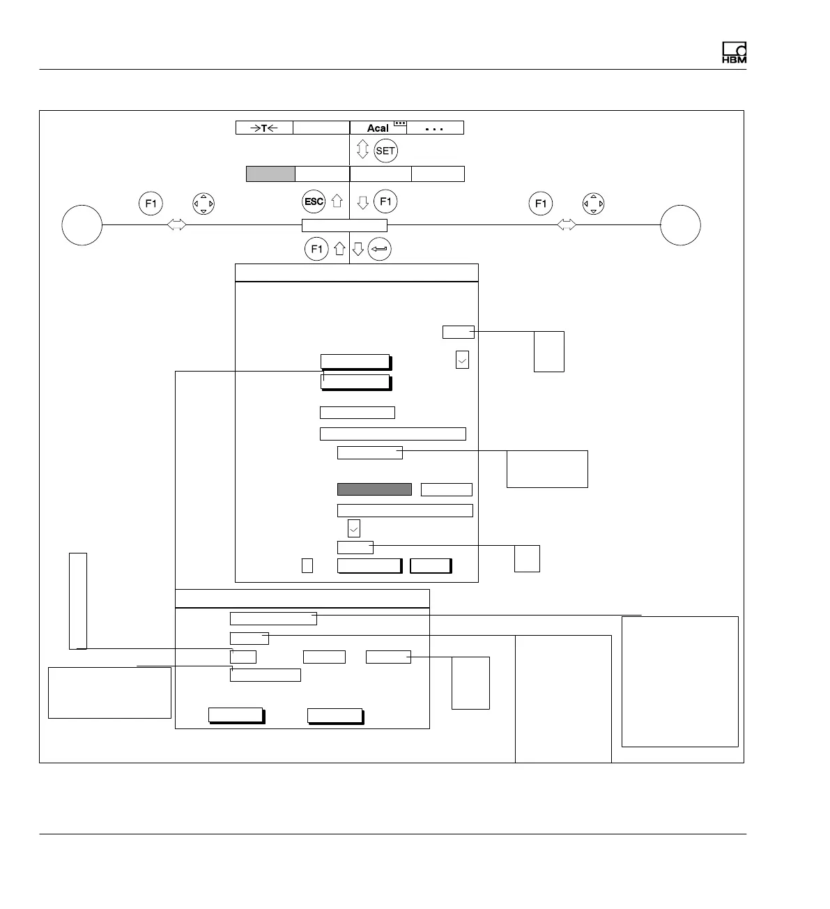
Menu structure
288 A0534-30.0 HBM: public MGCplus
Display Amplifier OptionsSystem
or
Recording
Trigger:
OK
Cancel
or
No
Yes
Internal RAM
one file
multiple files
Start Trigger 1
Start Trigger 1
Off
1
greater than
0.000000% ... 0.000000% ...
Gross Signal:
Start Trigger 1
Start Trigger 2
Start Trigger 3
Start Trigger 4
Stop Trigger 1
Stop Trigger 2
Stop Trigger 3
Stop Trigger 4
Start sampling rate trg.
Stop sampling rate trg.
Off
Measured value
level
Measured value
band
LV1
LV2
LV3
LV4
External trigger
greater than
less than
less than greater than
greater than less than
Gross
Net
PV1
PV2
1
2
3
4
5
7
8
Define trigger
s
min
h
save load
Number:
RECORDING PARAMETERS
Measuring interval/sampling rate:
Duration: 20.00
Measurement periods:
Channels/signals:
define...
Time
channel:
define...
Trigger:
PreTrigger:
Immediately
Start condition:
20.00 % ...
Number of measured values
Stop condition:
Recording to:
a file
Recording information file:
MGCP0000.MEA ...
Recording format:
4byte integer LSB.. MSB
Autostart:
No
Param.set:
1
1000 ...
10 ...
s...
Rec. comments:
change
Compression factor:
480
DC
1: 2400 Hz 2: 2400 Hz 3: 100 Hz

Table of Contents

Related product manuals