EasyManua.ls Logo

NANOTEC PD4-C - Boundary Conditions for a Positioning Move

Default Icon
256 pages
Print Icon
To Next Page IconTo Next Page
To Next Page IconTo Next Page
To Previous Page IconTo Previous Page
To Previous Page IconTo Previous Page
Loading...
6 Operating modes
6.1.5 Boundary conditions for a positioning move
6.1.5.1 Object entries
The boundary conditions for the position that has been moved to can be set in the following entries of the
object dictionary:
607A
h
: (Target Position): Planned target position
607D
h
: (Software Position Limit): Definition of the limit stops (see chapter Software limit switches)
607C
h
(Home Offset): Specifies the difference between the zero position of the controller and the
reference point of the machine in user-defined units. (See "Homing")
607B
h
(Position Range Limit): Limits of a modulo operation for replicating an endless rotation axis
607
h
(Polarity): Direction of rotation
6081
h
(Profile Velocity): Maximum speed with which the position is to be approached
6082
h
(End Velocity): Speed upon reaching the target position
6083
h
(Profile Acceleration): Desired starting acceleration
6084
h
(Profile Deceleration): Desired braking deceleration
6085
h
(Quick Stop Deceleration): Emergency-stop braking deceleration in case of the "Quick stop active"
state of the "CiA 402 Power State Machine"
6086
h
(Motion Profile Type): Type of ramp to be traveled; if the value is "0", the jerk is not limited; if the
value is "3", the values of 60A4
h
:1
h
–4
h
are set as limits for the jerk.
60C5
h
(Max Acceleration): The maximum acceleration that may not be exceeded when moving to the end
position
60C6
h
(Max Deceleration): The maximum braking deceleration that may not be exceeded when moving to
the end position
60A4
h
(Profile Jerk), subindex 01
h
to 04
h
: Objects for specifying the limit values for the jerk.
60F2
h
: (Positioning Option Code): Defines the positioning behavior
6.1.5.2 Objects for the positioning move
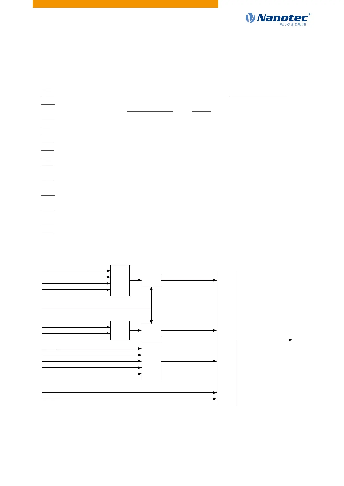
The following graphic shows the objects involved in the boundary conditions of the positioning move.
Limit
function
Target position 607A
h
Position range limit 607B
h
Software position limit 607D
h
Multiplier
Polarity 607E
h
Target position
Limit
function
Multiplier
Profile velocity 6081
h
End velocity 6082
h
Trajectory
generator
Profile velocity
or end velocity
Limit
function
Profile acceleration 6083
h
Profile deceleration 6084
h
Quick-stop deceleration 6085
h
Max acceleration 60C5
h
Max deceleration 60C6
h
Profile acceleration
or profile deceleration
or quick-stop deceleration
Quick-stop option code 605A
h
Motion profile type 6086
h
Position demand
internal value
Positioning option code 60F2
h
6.1.5.3 Parameters for the target position
The following graphic shows an overview of the parameters that are used for moving to a target position
(figure not to scale).
Version: 2.0.1 / FIR-v1650 54

Table of Contents