R&S
®
ZVA / R&S
®
ZVB / R&S
®
ZVT Annexes
Interfaces and Connectors
Operating Manual 1145.1084.12 – 30 1138
Based on TCP/UDP, messages between the controller and the instrument are exchanged via open
network computing (ONC) – remote procedure calls (RPC). With XDR (VXI–11), legal RPC messages are
known as VXI–11 standard. Based on this standard, messages are exchanged between the controller and
the instrument. The messages are identical with SCPI commands. They can be organized in four groups:
Program messages (control command to the instrument)
Response messages (values returned by the instrument)
Service request (spontaneous queries of the instrument)
Low–level control messages (interface messages)
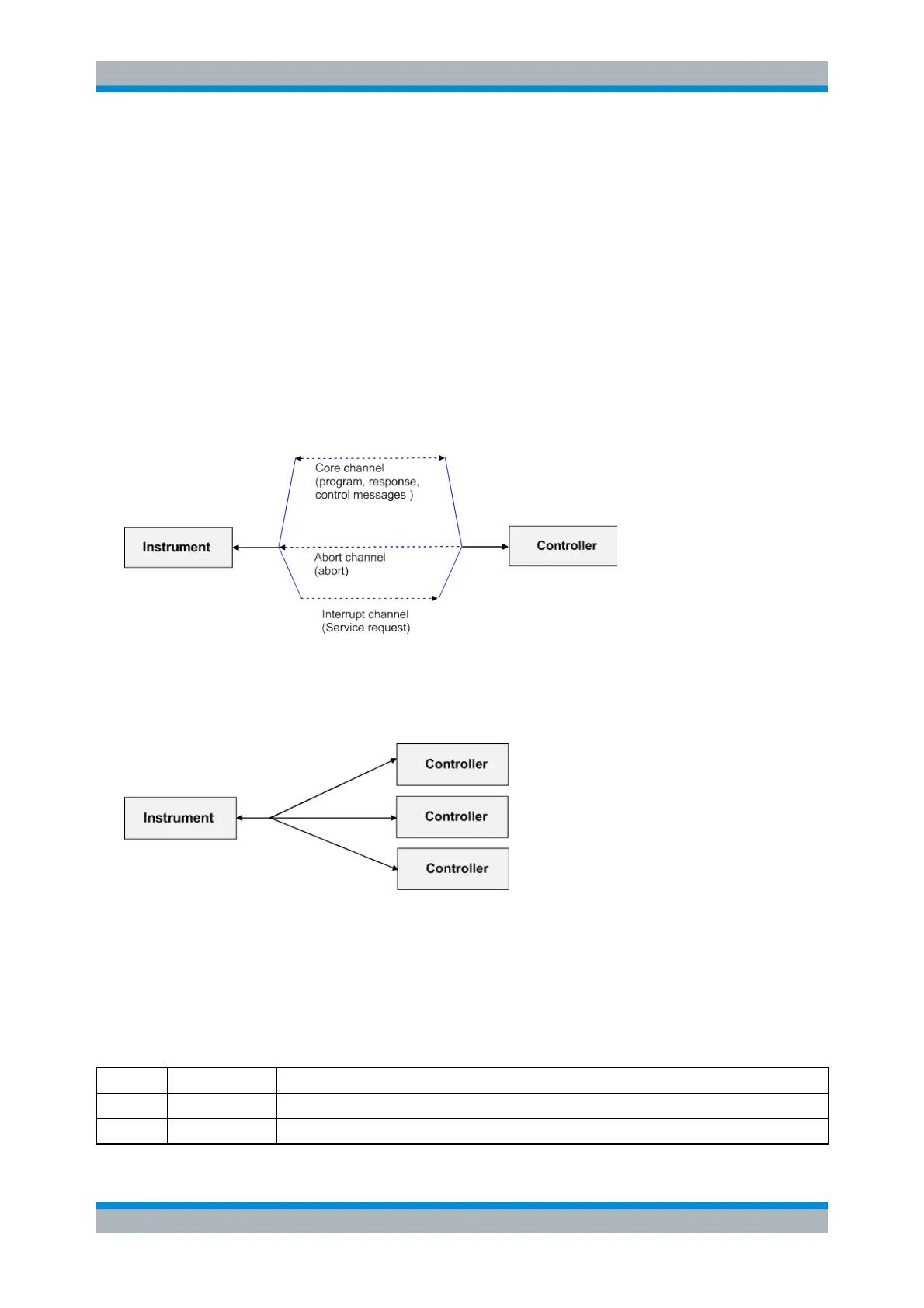
A VXI–11 link between a controller and an instrument uses three channels: core, abort and interrupt
channel. Instrument control is mainly performed on the core channel (program, response and low–level
control messages). The abort channel is used for immediate abort of the core channel; the interrupt
channel transmits spontaneous service requests of the instrument. Link setup itself is very complex. For
more details refer to the VXI–11 specification.
The number of controllers that can address an instrument is practically unlimited in the network. In the
instrument, the individual controllers are clearly distinguished. This distinction continues up to the
application level in the controller, i.e. two applications on a computer are identified by the instrument as
two different controllers.
The controllers can lock and unlock the instrument for exclusive access. This regulates access to the
instrument of several controllers.
VXI-11 Interface Messages
On the Ethernet link, the interface messages are called low–level control messages. These messages can
be used to emulate interface messages of the IEC/IEEE bus.
Aborts processing of the commands just received.
Aborts processing of the commands just received and sets the command processing software to a