EasyManua.ls Logo

doble TDR9000 - Understanding Contact Measurement; Figure A.22 Contact Monitoring

doble TDR9000
454 pages
Print Icon
To Next Page IconTo Next Page
To Next Page IconTo Next Page
To Previous Page IconTo Previous Page
To Previous Page IconTo Previous Page
Loading...
Circuit Switchers and High-Current Generator Breakers with Isolating Contacts
A-22 72A-1898 Rev. A 11/01
Monday, November 26, 2001 1:09 pm
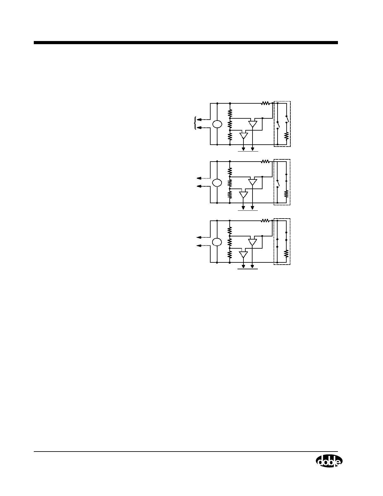
Understanding Contact Measurement
Figure A.22 displays a typical circuit used to monitor contact status.
Figure A.22 Contact Monitoring
Both Main contact and
resistor switch open.
To another
measuring
module.
Main contact open,
Resistor Switch closed.
Both Main contact and
Resistor switch closed.
75
75
75
75
75
75
20 V
±
S
S
S
2 k
16 V
6 k
4 V
2 k
2 k
16 V
6 k
4 V
2 k
2 k
16 V
6 k
4 V
2 k
00
01
11
20 V
10 V
0 V
A
B
A
B
A
B
2
1
2
1
2
1
20 V
±
20 V
±

Table of Contents

Related product manuals