EasyManua.ls Logo

FOR-A HVS-350HS - Optional Configuration

FOR-A HVS-350HS
266 pages
Print Icon
To Next Page IconTo Next Page
To Next Page IconTo Next Page
To Previous Page IconTo Previous Page
To Previous Page IconTo Previous Page
Loading...
16
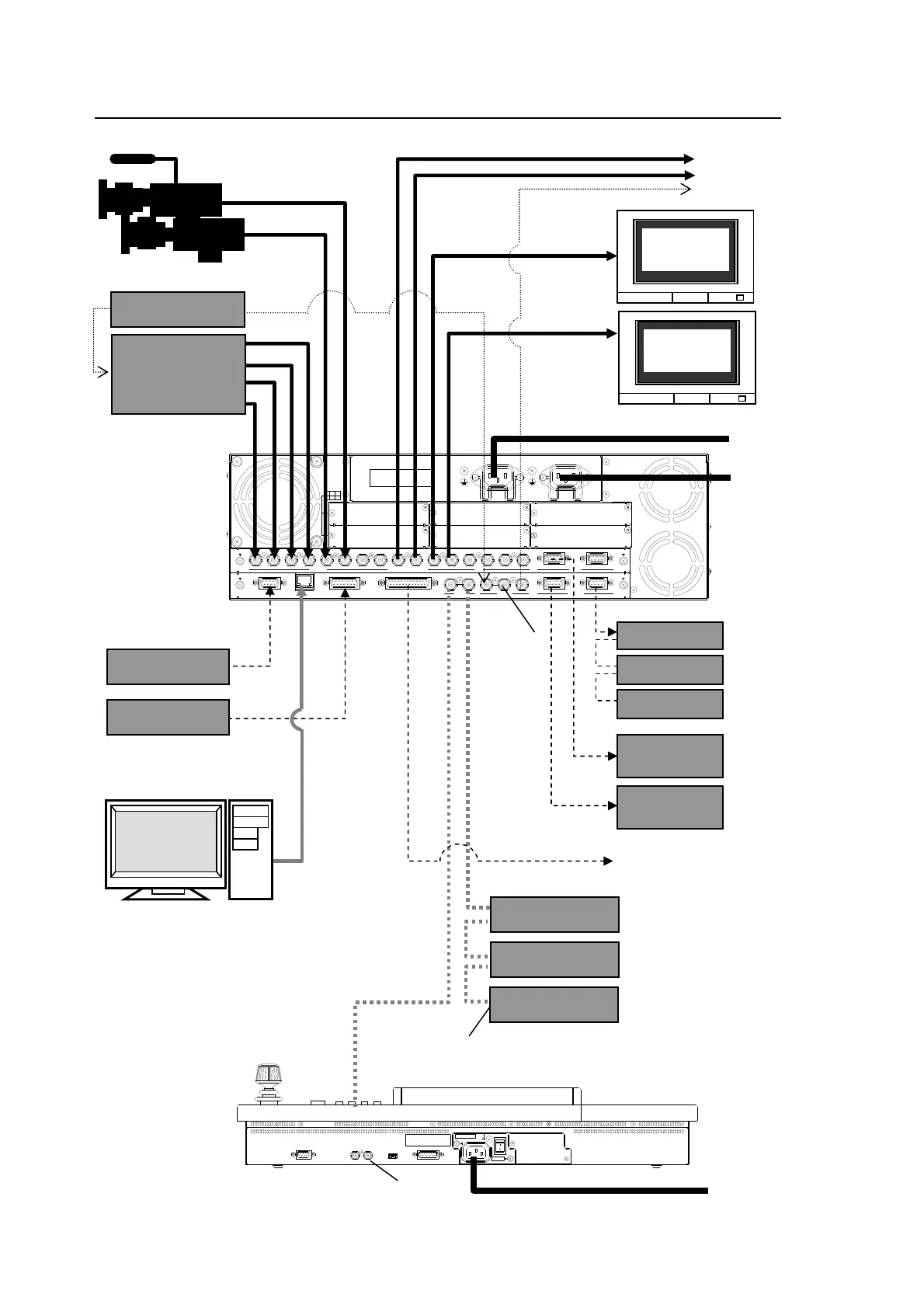
3-2. Optional Configuration
RATING LABEL
DB
ECA
OPTION SLOT
F
I
/O
4
3
2
1
S
D
I
IN
P
U
T
6
7
8
5
A
U
X
2
R
S
-
4
2
2
1
P
G
M
P
G
M
M
/E
P
/
P
4
1
2
3
5
6
C
P
U
/
G
E
N
L
O
C
K
T
O
O
U
G
E
N
L
O
C
K
R
E
F
I
N
R
E
F
O
U
T
G
P
I I
N
E
D
I
T
O
R
G
P
I/
T
A
L
L
Y
O
U
T
4
R
S
-
4
2
2
3
21
A
C
1
0
0
V
-
2
4
0
V
5
0
/
6
0
H
z
IN
A
C
1
0
0
-
2
4
0
V
5
0
/
6
0
H
z
I
N
L
A
N
75-ohm terminato
r
POWER 1 P OWER 2
GPI/TALLY OUT
SER .N O .
HVS-35OU
A C1 00- 240 V 50 /60 Hz I N
RATING LABEL
CO NTROL
TO MU
POWER
OFF
ON
(SER VICE)
75-ohm terminato
r
Editor
GPI Controller
HVS-35GUI
75-ohm
terminator
A
UX Control box
A
UX Control box
A
UX Control box
Preview
(AUX1)
75-ohm
terminator
HD/SD SDI
HD/SD SDI
ETHERNET
Tally Unit1
Tally Unit2
Multiviewe
r
(AUX2)
A
RCNET (BNC)
75-ohm
terminator
TSG (Reference)
Video Server
VCR, etc
To AC
power
source
M/E PGM
P/P PGM
Reference
To AC
power
source
To other devices
Tally Unit3
VTR
Route
To other devices
(GPI OUT)

Table of Contents

Related product manuals