EasyManua.ls Logo

HBM MGCplus - Page 285

HBM MGCplus
304 pages
Print Icon
To Next Page IconTo Next Page
To Next Page IconTo Next Page
To Previous Page IconTo Previous Page
To Previous Page IconTo Previous Page
Loading...
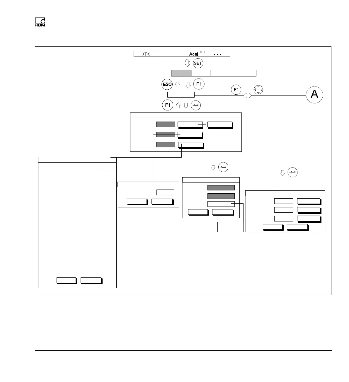
Menu structure
MGCplus A0534-30.0 HBM: public 285
Access:
Operator
User:
Add user
Operator
System
OK Cancel
Password:
Access:
Password
User:
Password:
new...
change...
set...
delete...
PASSWORD
Password protection
Access rights for operator
System Password Yes
Save/load No
Recording No
Interfaces No
Print No
Language No
Time No
Log out No
Display Display format No
Fkeys No
Channel names No
Amplifier Transducer No
Signal cond. No
Display No
Analog outputs No
Switch No
Options Control inputs No
Limit switch No
Limit value combination No
Peakvalue memory No
Version No
Off
OK Cancel
Miller
User1:
Delete user
delete
Morgan
User2:
delete
User3
delete
New password:
OK Cancel
OK Cancel
Change password
Display Amplifier OptionsSystem
or

Table of Contents

Related product manuals