EasyManua.ls Logo

Moog ACV Series - Figure 48: Spool Position Control Closed Loop for Single Stage and Dual Stage Valves; Figure 49: Pressure Control Closed Loop; Pressure Control Closed Loop; Pressure Control Open Loop

Moog ACV Series
364 pages
Print Icon
To Next Page IconTo Next Page
To Next Page IconTo Next Page
To Previous Page IconTo Previous Page
To Previous Page IconTo Previous Page
Loading...
Moog ACV with CANopen bus interface 7 Servo valve functions
Control modes
B99224-DV018-D-211, Rev. A, October 2018 130
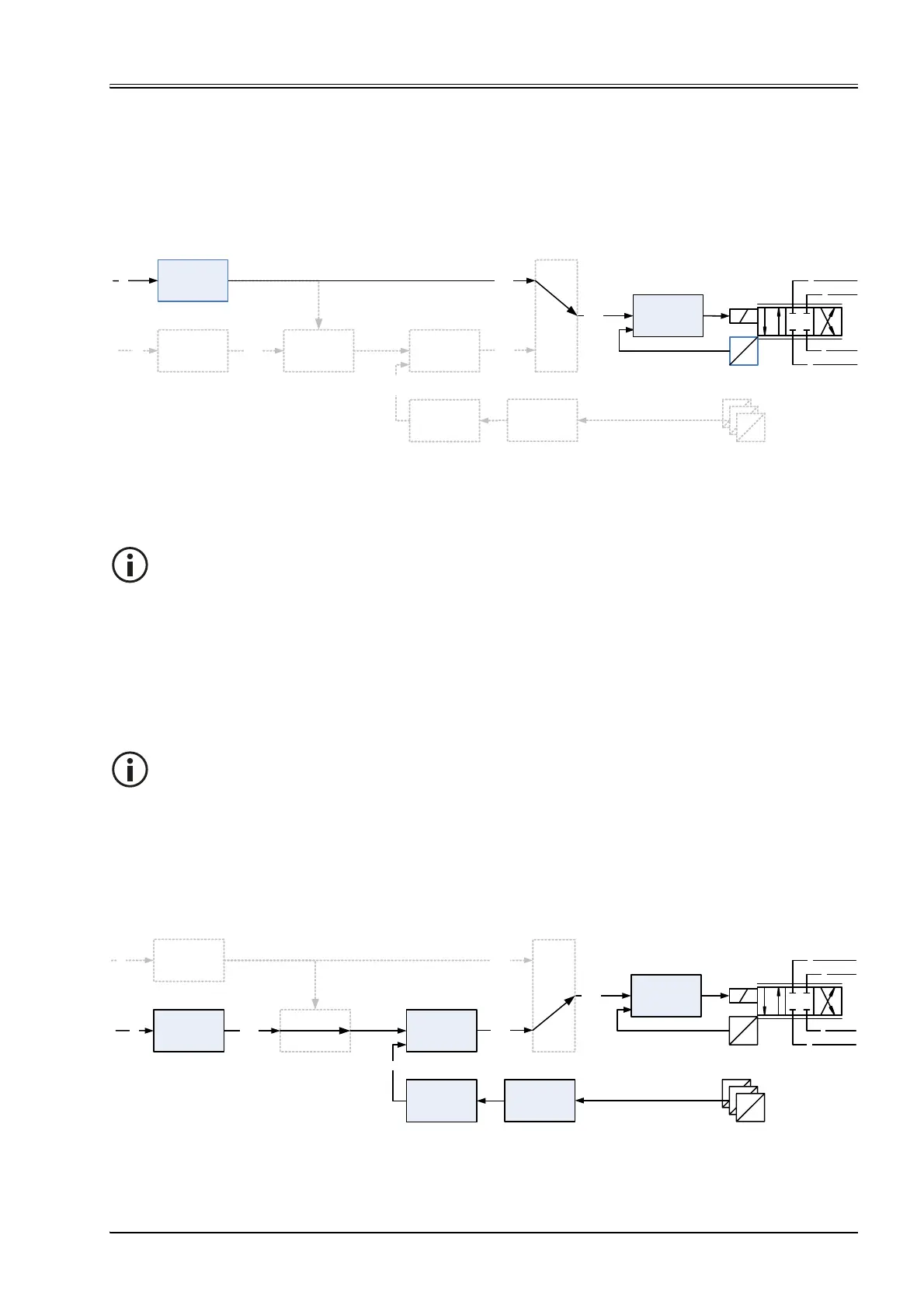
7.1.5 Spool position control closed loop for single stage and dual stage
valves
The spool position closed loop mode is selected by setting the parameter <ControlMode> (0x6043) to 2 (spool
position control closed loop).
Figure 48: Spool position control closed loop for single stage and dual stage valves
Chapter "7.1.1 Object 0x6043: Control mode", page 128
Chapter "7.2.1 Object 0x6310: Demand value", page 136
7.1.6 Pressure control open loop
The pressure control open loop mode is selected by setting the parameter <ControlMode> (0x6043) to 3
(pressure control open loop). The behavior is the same as in the spool position closed loop control mode.
Chapter "7.1.5 Spool position control closed loop for single stage and dual stage valves", page 130
7.1.7 Pressure control closed loop
The pressure control closed loop mode is selected by setting the parameter <ControlMode> (0x6043) to 4
(pressure control closed loop).
Figure 49: Pressure control closed loop
T
P
B
A
<ActualValue1...4>
(0x6110...0x6113)
<PrsDemandValue>
(0x6390)
<SplDemandValue>
(0x6310)
<DemandValuePilot>
(0x3300)
Spool position (Q) /
pressure (p)
switchover
s
u
Pressure actual
value path
Pressure
demand value
generator
#PressureSetpoint#
Spool position
demand value
generator
#SpoolPositionSetpoint#
Pressure
controller
<ControllerOutput>
(0x2418)
Pressure
demand sign
Spool position
controller
u
p
u
p
p
u
Analog inputs
Chapter 7.2
Chapter 7.3.2
The signal #SpoolpositionSetpoint# is an internal signal only. It links the signal from the spool po-
sition setpoint value path to the spool position demand value generator.
Chapter "6.2.3 Spool position setpoint value path", page 59
This mode is for commissioning of the servo valve only and should only be used by Moog staff..
T
P
B
A
<ActualValue1...8>
<PrsDemandValue>
(0x6390)
<SplDemandValue>
(0x6310)
<DemandValuePilot>
(0x3300)
Spool position (Q) /
pressure (p)
switchover
s
u
Actual value
transducer
interface
Pressure
demand value
generator
#PressureSetpoint#
Spool position
demand value
generator
#SpoolPositionSetpoint#
Pressure
controller
<PrsControllerOutput>
(0x2418)
Pressure
demand sign
p
u
p
u
p
u
Analog inputs
Spool position
controller
Chapter 7.4
Chapter 7.3
Chapter 7.5
Chapter 6.4 Chapter 6.3

Table of Contents