EasyManua.ls Logo

ABB IRC5 - Main Computer AC;BD Diagram

ABB IRC5
549 pages
Print Icon
To Next Page IconTo Next Page
To Next Page IconTo Next Page
To Previous Page IconTo Previous Page
To Previous Page IconTo Previous Page
Loading...
Prepared by, date:
55
We reserve all rights in this document and in the information contained therein.Reproduction, use or
disclosure to third parties without express authority is strictly forbidden. © Copyright 2003 ABB
Page 54
153Total
3HAC024480-004
Latest revision:
Approved by, date:
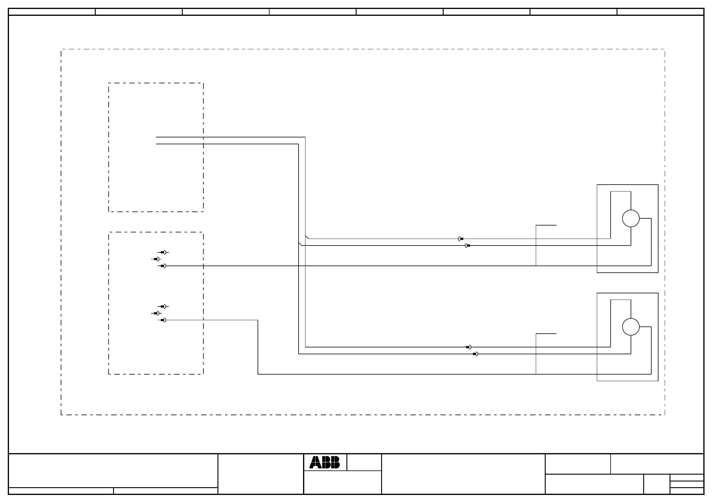
MAIN COMPUTER AC/BD
Location:
Plant:
=
+
+
Sublocation:
CAB
CM
SLO.1
Document no.
Next
Rev. Ind
03
Lab/Office:
Status:
CONTROL SYS. IRC5 M2004 DESIGN 06
Approved
2008-07-17
1 2 3 4 5 6 7 8
-A3
COMPUTER UNIT AC/BD
-G31
COMPUTER POWER SUPPLY
-A31
COMPUTER UNIT DSQC623
22
22
-J9H1
11
33
-J9H2
11
33
P1
BK
YE
GND
+12V
BK
YE
WH
BK
YE
WH
GND
+12V
FAN2_TACH
GND
+12V
FAN1_TACH
-C2
1
2
2
-C1
1
22
BK
RD
BK
RD
AWG 24
AWG 24
-E22
CHASSIS BLOWER
M
+
-
-E23
CHASSIS BLOWER
M
+
-

Table of Contents

Other manuals for ABB IRC5

Related product manuals