EasyManua.ls Logo

ABB IRC5 - Converter Box Euromap 67;12

ABB IRC5
549 pages
Print Icon
To Next Page IconTo Next Page
To Next Page IconTo Next Page
To Previous Page IconTo Previous Page
To Previous Page IconTo Previous Page
Loading...
Prepared by, date:
50
We reserve all rights in this document and in the information contained therein.Reproduction, use or
disclosure to third parties without express authority is strictly forbidden. © Copyright 2003 ABB
Page 49
48Total
3HAC024120-004
Latest revision:
Approved by, date:
CONVERTER BOX
EUROMAP 67/12
Location:
Plant:
=
+
+
Sublocation:
EUROMAP
CB
Document no.
Next
Rev. Ind
03
Lab/Office:
Status:
Approved
JSUNDIN MTORNROS
2008-07-17
1 2 3 4 5 6 7 8
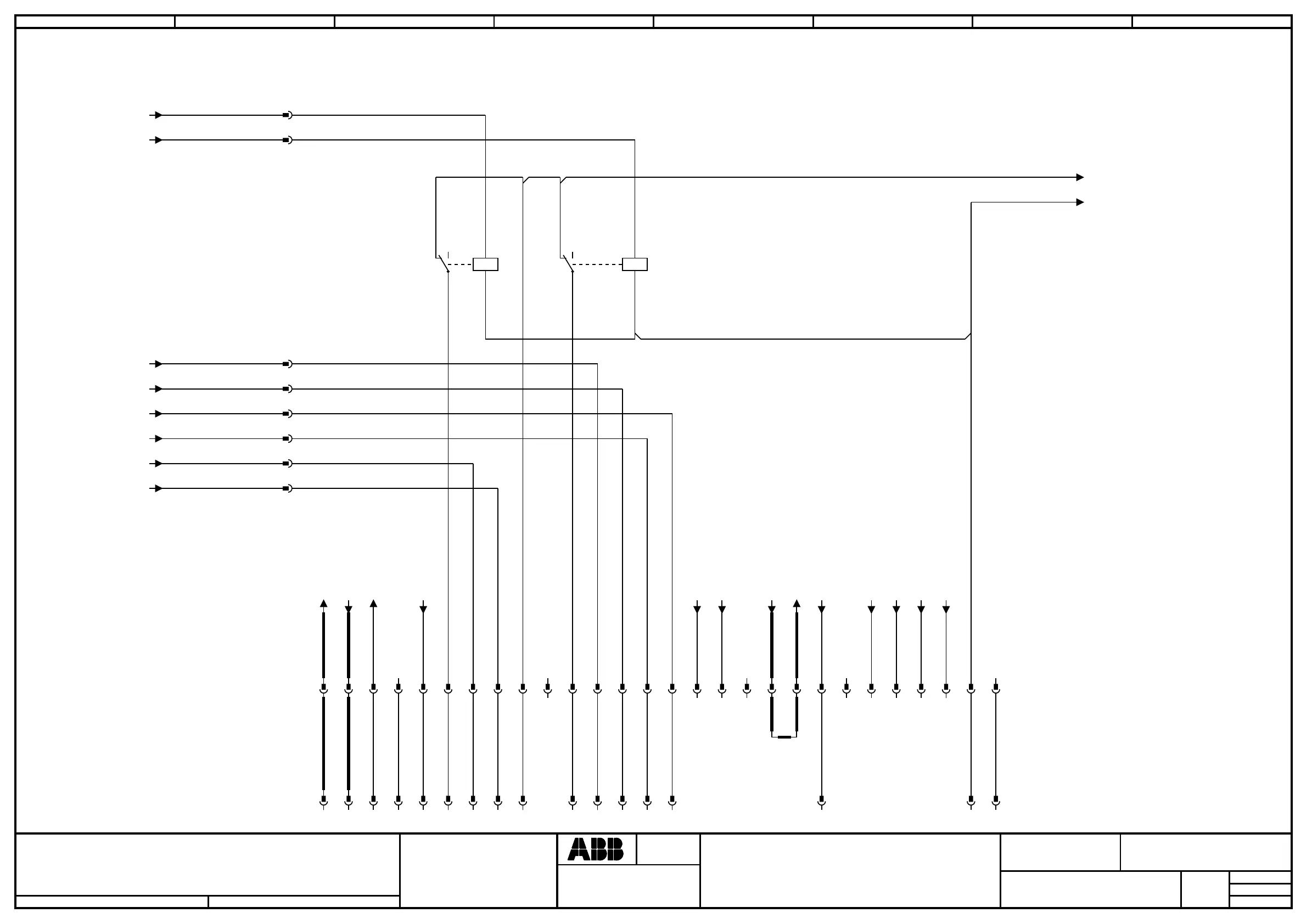
+CONVERTOR
EMP67
-X13
A1
NA1.1:IRB / /14.2
A2
NA2.1:IRB / /14.2
A3 A4 A5 A6 A7 A8 A9 B1 B2 B3 B4 B5 B6 B7 B8 B9 C1
NA1.2:IRB / /14.2
C2
NA2.2:IRB / /14.2
C3 C4 C5 C6 C7 C8 C9
+CONVERTOR
EMP12
-X13B-
19 2020 2121 2222 232324242525 26262727 28282929 3030 3131323217171818 PEPE
PEPE
I/O1 X2:3 / /37.6
I/O1 X2:4 / /37.6
I/O1 X2:5 / /37.6
I/O1 X2:6 / /37.6
I/O1 X2:7 / /37.6
I/O1 X2:8 / /37.6
XT8:1 / /9.2
XT8:3 / /9.2
Sh. 49 when EMP12
77
88
33
44
55
66
/40.6 / R.I/O.X1.14
/40.6 / R.I/O.X1.10
/40.6 / R.I/O.X1.12
/40.6 / R.I/O.X1.2
/40.6 / R.I/O.X1.4
/40.6 / R.I/O.X1.8
/40.6 / R.I/O.X1.6
22
1076
1070
1071
1072
1073
1074
1075
1076
1000
1001
1002
1064
1003
1004
1005
1006
1010
1011
1012
1013
1014
1015
1016
1017
1018
1019
1066
1067
1068
1069
1020
12
11
14
+CM-24K3
A1
A2
10471022
1007
12
11
14
+CM-24K4
A1
A2
10481023
1008 24VDC:IMM / /37.7
0VDC:IMM / /37.7
-I/O.X1
11
1087/40.6 / R.I/O.X1.16
I/O1 X2:1 / /37.6

Table of Contents

Other manuals for ABB IRC5

Related product manuals