EasyManua.ls Logo

Xerox VersaLink B7035 - Page 1271

Xerox VersaLink B7035
1341 pages
To Next Page IconTo Next Page
To Next Page IconTo Next Page
To Previous Page IconTo Previous Page
To Previous Page IconTo Previous Page
Loading...
April 2017
8-25
Xerox® VersaLink® B7025/B7030/B7035 Multifunction Printer
Product Technical Overview
Launch Issue
Platen Scanning Operation
The scan process begins once size sensing is complete. First, the full rate carriage moves to
the white reference strip position. Here, with the exposure lamp off, it collects and applies black
change correction data.
Next, the exposure lamp turns on and the IIT collects and applies white change correction
data.
The full rate carriage now moves to the start position, where it waits a specified time. When the
wait time elapses, the full rate carriage moves across the image area.
The exposure lamp turns off at the end of the scan, and the full rate carriage returns to the
white reference strip position. Refer to Figure 11.
Figure 11 Platen scanning operation
End of Platen Scanning Operations
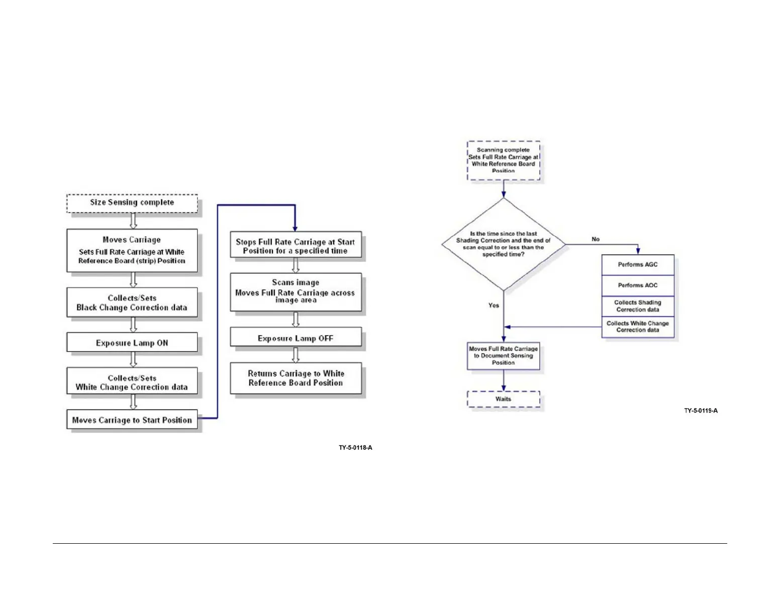
At the end of the scan, with the full rate carriage at the white reference strip position, the IIT
determines how much time has elapsed since the last shading correction was performed.
If the elapsed time is greater than a specified value, the IIT performs auto gain control and auto
offset control, and collects shading correction data and white change correction data.
It then moves the full rate carriage to the document sensing position, where it waits for the next
customer job. Refer to Figure 12.
Figure 12 End of platen scanning

Table of Contents

Other manuals for Xerox VersaLink B7035

Related product manuals