EasyManua.ls Logo

Mazda Mazda6 - Control System Wiring Diagram

Mazda Mazda6
909 pages
Print Icon
To Next Page IconTo Next Page
To Next Page IconTo Next Page
To Previous Page IconTo Previous Page
To Previous Page IconTo Previous Page
Loading...
F14
OUTLINE
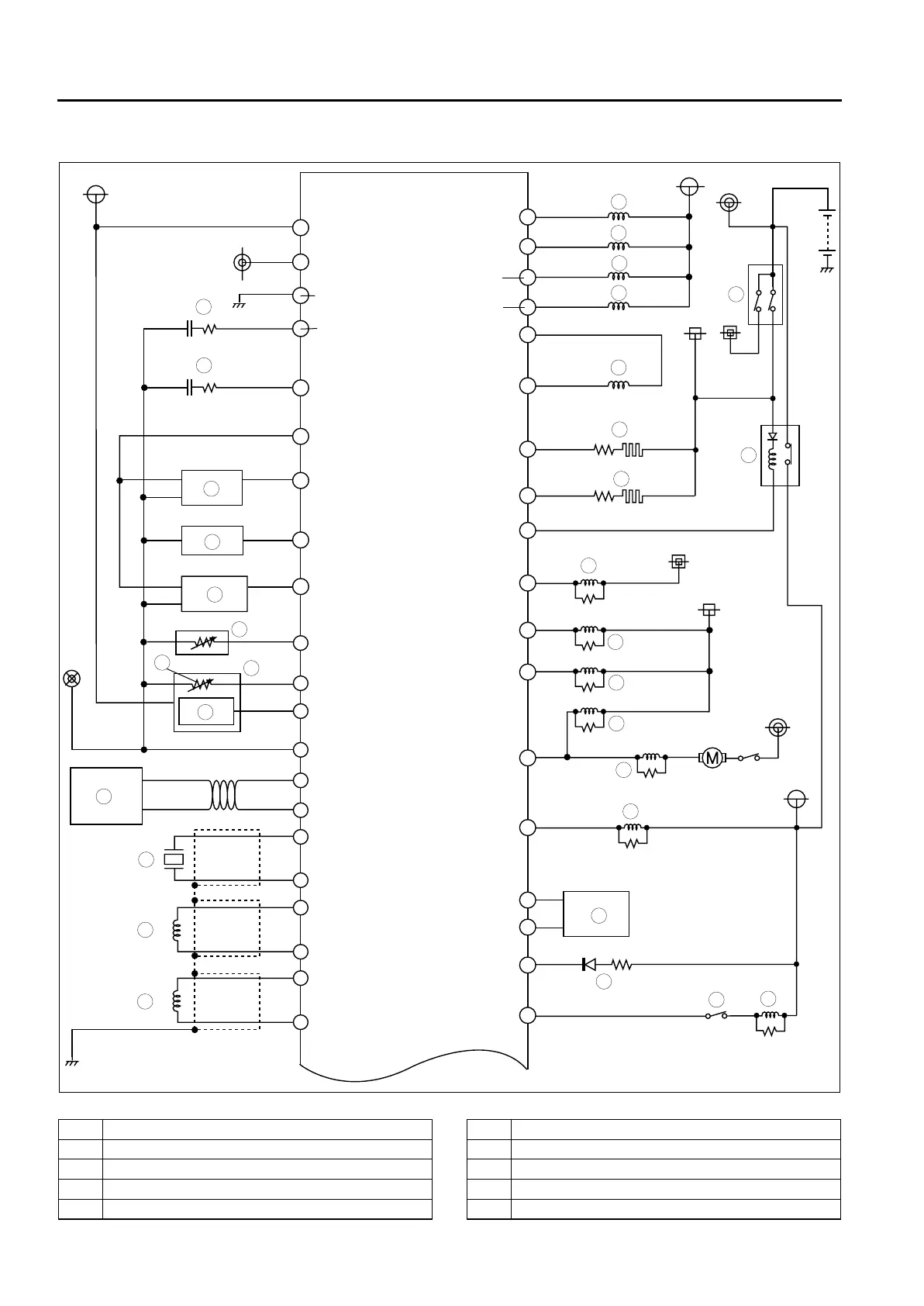
CONTROL SYSTEM WIRING DIAGRAM (4WD)
A6E390218881205
With Immobilizer System
.
2Y
2Z
2AC
1AB
1Y
2K
2A
1J
1G
1M
2E
1P
2H
2U
2R
2P
2S
2D
2G
2J
2M
4Z
4W
4AD
4AA
4G
4J
4A
4D
2X
4O
4B
4L
4F
4Q
2T
2Q
2W
4I
9
8
7
5
4
3
10
19
18
17
15
16
14
13
11
12
20
29
28
27
25
26
24
23
21
22
30
6
1
2
31
32
A6E39022001
1 HO2S (front)
2 HO2S (rear)
3 TP sensor
4 MAP sensor
5 BARO sensor
6ECT sensor
7 MAF/IAT sensor
8 IAT sensor
9 MAF sensor
10 Controller area network (CAN)

Table of Contents

Related product manuals