EasyManua.ls Logo

Sel 751A - Figure 2.18 Voltage Connections; Direct Connection; Open-Delta VT Connection; Wye-Wye VT Connection

Sel 751A
640 pages
Print Icon
To Next Page IconTo Next Page
To Next Page IconTo Next Page
To Previous Page IconTo Previous Page
To Previous Page IconTo Previous Page
Loading...
2.22
SEL-751A Relay Instruction Manual Date Code 20100129
Installation
AC/DC Control Connection Diagrams
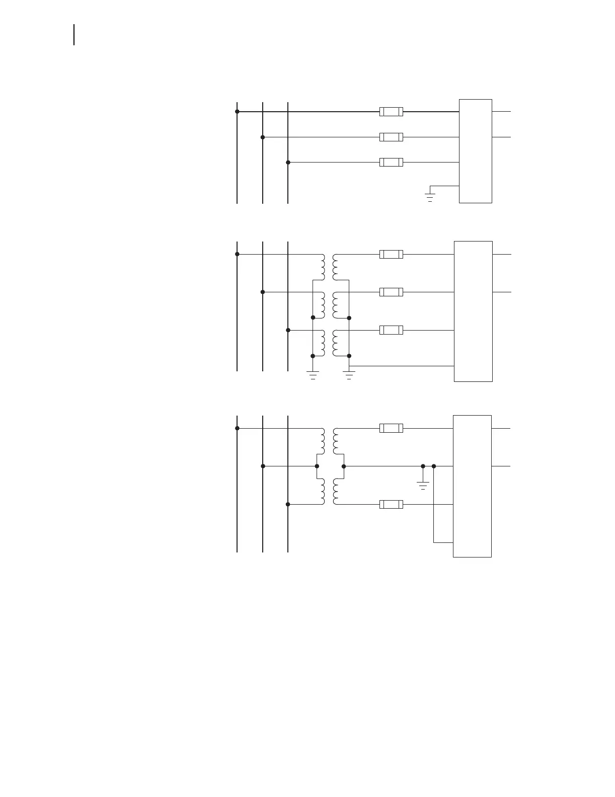
Figure 2.18 Voltage Connections
AB
C
EO1
EO2
EO3
EO4
Direct Connection
Wye-Wye VT Connection
Open-Delta VT Connection
SEL-751A
AB
C
EO1
EO2
EO3
EO4
SEL-751A
F1
F3
F1
F2
F3
EO5
EO6
VS
NS
EO5
EO6
VS
NS
AB
C
SEL-751A
EO1
EO2
EO3
EO4
F1, F2, and F3 are fuses
F1
F2
F3
EO5
EO6
VS
NS

Table of Contents

Related product manuals