EasyManua.ls Logo

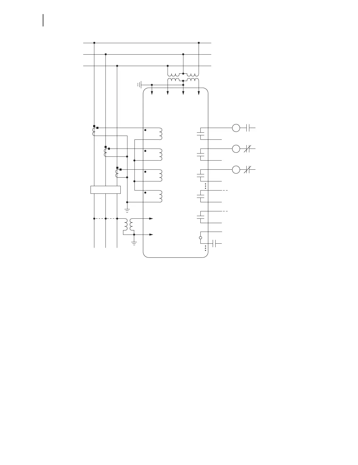
Sel 751A - Figure 2.20 SEL-751 A Provides Overcurrent Protection and Reclosing for a Distribution Feeder (Includes Fast Bus Trip Scheme) (Delta-Connected Pts)

Sel 751A
640 pages
Print Icon
To Next Page IconTo Next Page
To Next Page IconTo Next Page
To Previous Page IconTo Previous Page
To Previous Page IconTo Previous Page
Loading...
2.24
SEL-751A Relay Instruction Manual Date Code 20100129
Installation
AC/DC Control Connection Diagrams
Voltage option is needed for voltage elements, synchronism-check elements, and metering (e.g., voltage, KW, KVAR).
INxxx and OUTxxx indicate user-configurable optional digital inputs and outputs. Voltage channel VS is shown connected
for use in voltage and synchronism-check elements and voltage metering. The VS voltage channel can be used for other
voltage input such as 3VO from a broken delta PT connection as long as care is taken to disable the synchronism-check
elements.
Channel IN provides current I
N
for the neutral ground overcurrent elements. Separate from Channel IN, the residual
ground overcurrent elements operate from the internally derived residual current I
G
(I
G
= 3I
0
= I
A
+ I
B
+ I
C
). But in this
residual connection example, the neutral ground and residual ground overcurrent elements operate the same because
I
N
= I
G
.
Figure 2.20 SEL-751A Provides Overcurrent Protection and Reclosing for a Distribution Feeder
(Includes Fast Bus Trip Scheme) (Delta-Connected PTs)
TC
Trip
Coil
52A
(+)
(—)
Trip
Circuit
IA
C
B
A
SEL-751A RELAY
OUT103
CC
Close
Coil
52B
(+)
(—)
Close
Circuit
IB OUT102
86
Lock
Out
86B
(+)
(—)
Breaker
Failure
Trip
Circuit
IC OUTxxx
IN
FEEDER
52
(+)
OUTxxx
(+)
52A
to Annunciator, RTU,
or SEL-2032/2030/2020
to Bus Relay
(Fast Bus Trip Scheme)
ALARM
OUT101
(+)
(—)
Breaker Status
INxxx
VCNVBVA
VS
NS

Table of Contents

Related product manuals