EasyManua.ls Logo

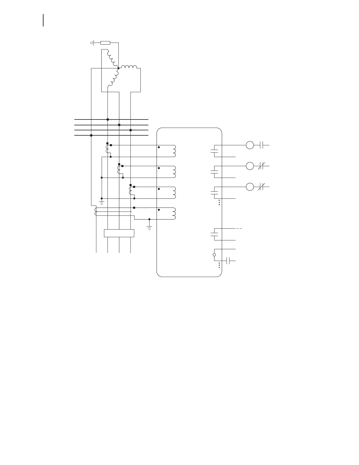
Sel 751A - Figure 2.24 SEL-751 A Provides Overcurrent Protection for an Industrial Distribution Feeder (Core-Balance Current Transformer Connected to Channel IN)

Sel 751A
640 pages
Print Icon
To Next Page IconTo Next Page
To Next Page IconTo Next Page
To Previous Page IconTo Previous Page
To Previous Page IconTo Previous Page
Loading...
2.28
SEL-751A Relay Instruction Manual Date Code 20100129
Installation
AC/DC Control Connection Diagrams
A core-balance current transformer is often referred to as a zero-sequence, ground fault, or window current transformer.
Pass neutral (N) through the core-balance CT only if the neutral is brought out and it is grounded only at the source.
For sensitive earth fault (SEF) applications, the SEL-751A should be ordered with Channel IN rated at 2.5 mA nominal.
See current input specifications in the subsection Specifications, General on page 1.20. See neutral ground overcurrent
element pickup specifications in Section 4: Protection and Logic Functions.
Figure 2.24 SEL-751A Provides Overcurrent Protection for an Industrial Distribution Feeder
(Core-Balance Current Transformer Connected to Channel IN)
TC
Trip
Coil
52A
(+)
(—)
Trip
Circuit
IA
SEL-751A RELAY
OUT103
CC
Close
Coil
52B
(+)
(—)
Close
Circuit
IB OUT102
86
Lock
Out
86B
(+)
(—)
Breaker
Failure
Trip
Circuit
IC OUTxxx
IN
52
(+)
52A
to Annunciator, RTU,
or SEL-2032/2030/2020
ALARM
OUT101
(+)
(—)
Breaker Status
INxxx
FEEDER
ANBC
A
B
C
N
BUS

Table of Contents

Related product manuals