EasyManua.ls Logo

IAI Rcon - Page 51

IAI Rcon
838 pages
To Next Page IconTo Next Page
To Next Page IconTo Next Page
To Previous Page IconTo Previous Page
To Previous Page IconTo Previous Page
Loading...
2.2 Configuration Unit List
A2-6
ME0384-4A
Chapter 2 System Configuration and Specifications
Specifications Section
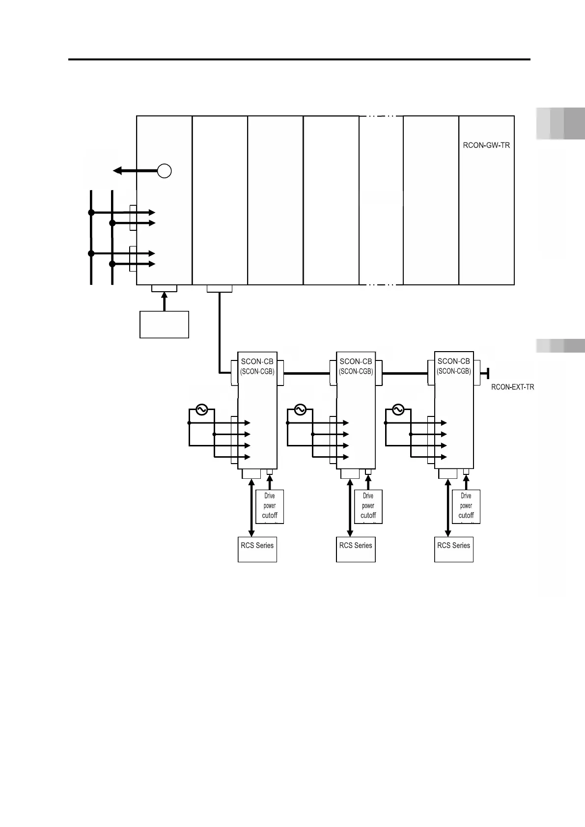
RCON configuration example (3) When SCON-CB is connected
Gateway
unit
RCON-GW
(RCON-GWG)
SCON
Extension
Unit
RCON-EXT
Driver
unit
Driver
unit
Driver
unit
Terminal
unit
Teaching
Tool
0 V
24 V
MP
CP
......
Stop signal
input circuit
IN
IN
OUT
OUT
OUT
Terminal
Connector
L
1
L
2
L
1C
L
2C
100 VAC
200 VAC
MP
Actuator
MP
Actuator
MP
Actuator
IN
L
1
L
2
L
1C
L
2C
100 VAC
200 VAC
L
1
L
2
L
1C
L
2C
100 VAC
200 VAC

Table of Contents

Related product manuals