EasyManua.ls Logo

Abbott CELL-DYN 3000 - IP - 1 Blood Detected In Sample Line, 3 of 3

Abbott CELL-DYN 3000
296 pages
Print Icon
To Next Page IconTo Next Page
To Next Page IconTo Next Page
To Previous Page IconTo Previous Page
To Previous Page IconTo Previous Page
Loading...
28 Oct
1997 20:45
CELL-DYN
®
3/35 Sample Loader TS Guide 9140234B-June 1997
TROUBLESHOOTING
IP - 1 Blood Detected In Sample Line, 3 of 3
1 - 12
1
Search
Book TOC
Go Back
IP - 1 Blood Detected In Sample Line, 3 of 3
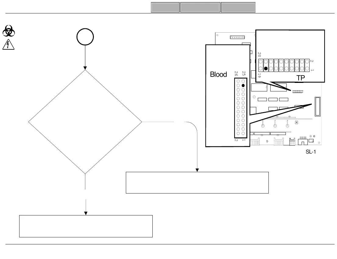
CPU Main Bd.
Blood In-Line Sensor =
+5.0V With Blood <0.2V
Without (See Fi
g
ure)
?
Replace Blood In-Line Sensor Bd. ( PL-6.5;
See Interrelationship Matrix - P
g
. 3-4)
Replace CPU Main Bd. ( PL-8.1;
See Interrelationship Matrix - P
g
. 3-4)
Yes
2
No
[NON-CE MARK]
 
TP
SL-124D
[CE MARK]
CN5


Pin 23
Blood
In-Line
Pin 17 Blood In-Line

Table of Contents