EasyManua.ls Logo

Abbott CELL-DYN 3000 - IP - 15 Alarm 4 (i) Time-out Moving X-Axis, 2 of 4...

Abbott CELL-DYN 3000
296 pages
Print Icon
To Next Page IconTo Next Page
To Next Page IconTo Next Page
To Previous Page IconTo Previous Page
To Previous Page IconTo Previous Page
Loading...
28 Oct
1997 20:45
CELL-DYN
®
3/35 Sample Loader TS Guide 9140234B-June 1997
TROUBLESHOOTING
IP - 15 Alarm 4 (i) Time-out Moving X-Axis, 2 of 4
1 - 57
1
Search
Book TOC
Go Back
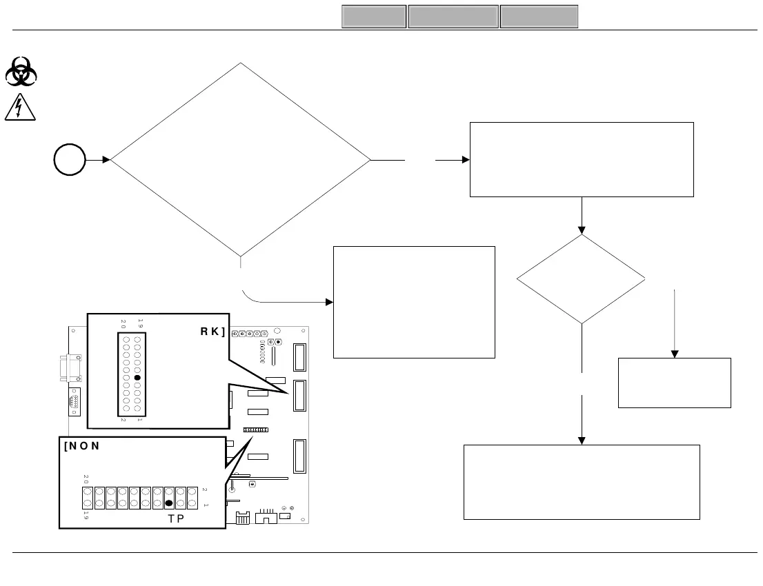
IP - 15 Alarm 4 (i) Time-out Moving X-Axis, 2 of 4
No
Yes
No
Problem
Corrected
?
1
Slowdown
Sensor at CPU Main Bd.
to GND = +5.0V Blocked
0.0V Unblocked
(See Figure)
?
- Clean Slowdown Sensor
- Ensure Sensor Flag is
Positioned Properly
Perform Total
Call
Yes
- Check Cable
Connection
- If OK Replace
Slowdown Sensor
(
PL-3.11
)
Replace CPU Main Bd. (
PL-
8.1
; See Interrelationship
Matrix -
Pg. 3-4
)
Pin 5 X-Axis
Slowdown
 
TP
[NON- CE MARK]
SL-138C
Pin 9
X-Axis
Slowdown
CN4


[CE M ARK]

Table of Contents

Other manuals for Abbott CELL-DYN 3000

Related product manuals