EasyManua.ls Logo

Abbott CELL-DYN 3000 - IP - 8 Alarm 4 (b) X-Axis Home And Limit Sensors,...

Abbott CELL-DYN 3000
296 pages
Print Icon
To Next Page IconTo Next Page
To Next Page IconTo Next Page
To Previous Page IconTo Previous Page
To Previous Page IconTo Previous Page
Loading...
28 Oct
1997 20:45
CELL-DYN
®
3/35 Sample Loader TS Guide 9140234B-June 1997
TROUBLESHOOTING
IP - 8 Alarm 4 (b) X-Axis Home And Limit Sensors, 1 of 1
1 - 28
1
Search
Book TOC
Go Back
IP - 8 Alarm 4 (b) X-Axis Home And Limit Sensors, 1 of 1
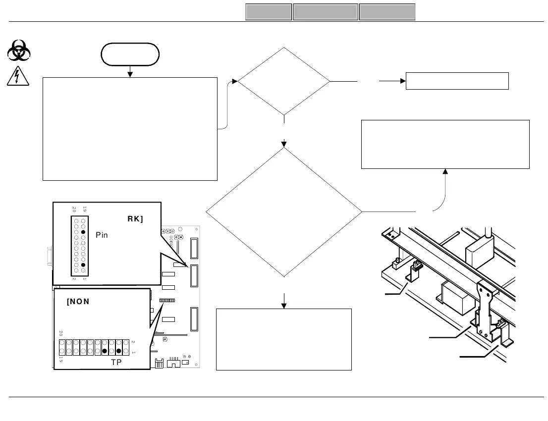
START
- Power Sample Loader OFF
- Verify Good Electrical
Connection at Both X-Axis
Home and Limit Sensors, and
at CPU Main Bd. CN4
Connector
- Clean Both Sensors
Problem
Corrected
?
Perform Total Call
Yes
X-Axis
Home and Limit
Sensors = +5.0.2V
Blocked, 0.0V
Unblocked (See
Figure)
?
Replace Defective Sensor
(
PL-3.11
; See Interrelationship
Matrix -
Pg. 3-4
)
Yes
Replace CPU Main Bd.
(
PL-8.1
; See
Interrelationship Matrix -
Pg. 3-4
)
No
X-Limit
X-Axis Sensors
X-Slowdown
X-Home
SL-123B
SL-129C
 
TP
[NON- CE MARK]
Pin 7 X-Axis Limit
Pin 3 X-Axis Home
Pin 3
X-Axis Home
CN4


[CE MARK]
Pin 15
X-Axis Limit
No

Table of Contents

Other manuals for Abbott CELL-DYN 3000

Related product manuals